2026昆明铁路局校园招聘笔试铁路常识三色笔记|铁路法规制度思维导图|昆明铁路局校招笔试时政100题历年真题卷2026昆明铁路局校园招聘笔试铁路基础知识铁路法规行测铁道时事政治题库2026昆明铁路局国企面试历年真题卷昆明铁路局笔试往年试卷


需要2026年昆明铁路局校招面试资料,
请添加微信!

本文整理了昆明铁路局拟录取数据核心亮点、铁路局十道高频面试真题及独家答题思路,文末附面试提分秘籍,助你精准上岸。
铁路系统的“技术岗刚需”在拟录取名单中体现得淋漓尽致:
❂专科院校以1317人、74.5%的占比成为绝对主力,其中昆明铁道职业技术学院一人独揽633个名额,堪称“就业直通车”。这类院校的核心优势在于专业实操性强、校企合作紧密,多数毕业生实现“毕业即上岗”。
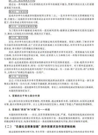
❂本科院校拟录取345人(占19.5%),是“技术+管理”双路径人才的核心储备,昆明理工大学(41人)、西南交通大学(20人)等院校表现突出。
❂硕士研究生虽仅105人(占5.9%),却多适配技术研发、战略规划等稀缺岗位,香港理工大学、悉尼大学等中外高校毕业生均在列。
各院校人数统计如下:

与其他行业“唯学历论”不同,昆明局对技术型人才的需求极为旺盛,学历分布呈现“金字塔”结构:
- 专科:1317人,占比74.5%,一线技术岗的核心力量,年收入可达6-9万
- 本科:345人,占比19.5%,中高层管理岗储备,年收入8-12万
- 硕士:105人,占比6.0%,高端技术研发岗,年收入12-18万,部分享人才补贴
对专科生而言,这是进入“铁饭碗”体系的最佳时机,只要专业对口、实操能力过硬,竞争力远超预期。
| 学历层次 | 拟录取人数 | 占总录取人数比例 |
| 专科 | 1317人 | 74.5% |
| 本科 | 345人 | 19.5% |
| 硕士研究生 | 105人 | 6.0% |
| 总计 | 1767人 | 100% |
拟录取名单中男性1527人(86.4%)、女性240人(13.6%),这与铁路岗位特性直接相关。铁道机车维护、线路工程等核心岗位占比超60%,需户外作业、长期值守,男性在体力与环境适应力上更具优势,这类岗位男性占比超98%。
女性求职者无需焦虑,客运服务、行政职能等岗位对沟通能力、细致度要求更高,只要精准匹配岗位,同样能顺利上岸。

📢答题关键:时间1分钟以内,建议提前打好稿子背熟,内容突出与岗位的匹配度,拒绝流水账。
✍内容:基本信息(姓名、政治面貌、那里人、身高、体重、视力、专业、学习成绩等)+获奖情况(学习方面证书+其他方面证书,捡含金量高的罗列几个)+就业意向(用对岗位的认识来突出个人优势)。
📗参考思路:
“面试官好!我叫XXX,铁道信号专业,持有电工职业资格证,在校期间连续两年获校级奖学金。去年在XX车站实习,负责信号设备日常巡检,曾及时发现一处线路接触不良隐患并上报,避免了运营延误。我细心抗压,认同铁路‘安全第一’的理念,非常希望能从基层做起,深耕铁路行业。”
📢答题关键:地域关联+对路局的了解+个人职业规划。体现针对性,避免泛泛而谈。
✍内容:可以说自己家乡在本路局管辖范围内,或者自己喜欢本路局管辖范围内的城市或者满意本路局的工资,待遇。最重要的就是了解面试路局所管辖的省市范围和路局历史。
📗参考思路:
“我老家在云南曲靖,从小看着南昆铁路的列车穿梭长大,对昆明局有天然的亲切感。了解到昆明局管辖云、贵、川部分区域,是西南地区铁路运输的枢纽,尤其是在高原铁路运营技术上全国领先。我学的铁道工程专业,正好能适配高原线路维护岗位,希望能用专业能力为家乡铁路事业出力。”
📢答题关键:展现吃苦精神+表达成长意愿+体现责任感。
✍内容:一定要体现出你能吃苦,能快速适应艰苦的生活环境。比如从小吃苦习惯了,小时候生活环境就一般,小站能很快适应。
📗参考思路:
“我明白铁路运营需要每个站点的支撑,偏远小站虽然条件艰苦,但却是保障运输畅通的关键。我从小在农村长大,不怕吃苦,反而觉得基层是积累经验的好地方。到岗后我会尽快熟悉工作流程,利用休息时间提升专业技能,同时主动融入团队,把小站的工作做好做扎实。”
📢答题关键:体现安全意识与流程思维。
📗参考思路:
“首先我会立即在变形区域设置警示标志,防止列车误入;同时,我也会详细记录轨道变形的位置和程度等基本信息,第一时间向调度中心报告,说明现场状况,等待专业维修人员期间,我会留在现场实时关注轨道变形情况有无变化,等维修人员到达后配合做好数据交接和现场协助,争取尽快恢复轨道正常,保障列车安全通行。”
📢答题关键:表明态度+理解工作性质+个人适应能力。
✍内容:这个问题肯定要回答可以接受,要尽量说的好听一点。我之前有过 XX 经历(如 “实习时倒过早晚班”“做过需要临时加班的项目”),已经学会了调整作息、高效利用时间;而且我认为,一份有使命感的工作需要适当的奉献,只要能保障工作顺利开展,为乘客/设备安全负责,我愿意服从单位的排班安排。
📗参考思路:
“我能接受。在应聘前我已经充分了解铁路工作的特殊性,倒班、加班是保障铁路24小时安全运行的必要要求。实习期间我曾参与过早晚班轮岗,已经掌握了调整作息的方法,平时也坚持健身保持体力。我认为这份工作的使命感远超辛苦,只要能保障乘客安全和运输顺畅,我完全服从排班安排。”
📢答题关键:体现对铁路行业的认同与主动选择。
✍内容:如果是父母或者亲戚建议的可以直接说家长安排上的铁路学校。自己报考可以说之前就对铁路非常感兴趣,报考铁路学校就是奔着在铁路就业来的。
📗参考思路:
☎(1)“完全是我自主选择的结果,核心源于对铁路行业的认可和职业规划的清晰定位。从小我就对铁路运输充满兴趣,了解到铁路系统0.3%的超低失业率和稳定发展前景后,更坚定了投身这个行业的想法。报考前我对比了多类院校,发现铁路学校的专业设置与岗位需求高度契合——比如我们学校的铁道供电技术专业,不仅有国家级实训基地,还与昆明局有订单班合作,就业率连续多年超98%。我渴望成为实操型技术人才,而铁路学校的‘理论+实训’培养模式正是我需要的,这不是盲目跟风,而是基于行业前景和个人发展的理性选择。”
☎(2)有一方面是自己的决定,也有一方面是家里人的推荐,因为我家附近就有一个火车道,自己每天下学之后就会看到火车从前面穿过去,感觉很神奇还很有亲切感,而且我在大学接触过铁路相关专业的知识后,我发现铁路不光是承载民生的支柱产业,而且也是技术领域发展的一个突破,能够保障人员和货物的运输安全,推动各个地区的经济发展,让我找到了自己未来的职业发展方向,所以我希望自己能够将自己学过的专业知识和实践能力,运用到铁路行业中来充分实现自身的价值。
📢答题关键:抓住行业本质,逻辑清晰。
📗参考思路:
“我认为最核心的是三点:第一是安全意识,铁路工作牵一发而动全身,必须把‘安全第一’刻在心里;第二是责任心,对设备、乘客和同事负责,不能有丝毫敷衍;第三是服从性与团队协作,铁路是高度系统化的工作,只有严守规章、密切配合,才能保障整体运行顺畅。”
📢答题关键:态度诚恳 + 积极解决 + 事后反思。
✍内容:重点放在耐心和乘客沟通后,乘客情绪得到稳定,之后自己会反思这次事件发生原因,避免下次出现类似事件,不要给自己挖坑非说出来具体的怎么和乘客沟通的,预设一个好的结果,面试官主要考察的是你的逻辑和能力
📗参考思路:
“首先我会真诚道歉,安抚旅客情绪,让他感受到被重视。然后认真倾听投诉内容,做好记录,比如是购票纠纷还是候车服务问题。能当场解决的立刻处理,比如协助更换座位;不能当场解决的,明确告知处理流程和时间,及时上报上级,后续跟进反馈。事后我会反思问题原因,避免再出现类似情况。”
📢答题关键:表示理解与支持 + 强调自律与责任。
📗参考思路:
"完全能接受,我理解这是铁路安全运营的保障。铁路系统24小时运转,数万列车有序通行依赖标准化管理,半军事化要求能培养严谨作风和高效执行力,这和我实习时接受的'作业零差错'培训理念一致。我会严格遵守作息、着装、作业流程等各项规定,快速融入团队节奏。"
📢答题关键:紧扣岗位核心职责、行业价值与能力要求,体现“做过功课+匹配度高”的特质。
✍内容:这个问题主要是看专业对应的铁路系统机务段 车务段 工务段 电务段 车辆段。自己专业属于哪个段自己需要好好了解一下哪个段
各段核心职能及适配专业参考:
1. 机务段(管火车头):适配铁道机车、车辆工程等专业;
2. 车务段(管运营调度/客运):适配铁道交通运营管理、交通运输等专业;
3. 工务段(管线路桥隧):适配铁道工程、土木工程等专业;
4. 电务段(管信号通信):适配铁道通信信号、电子信息工程等专业;
5. 车辆段(管车厢检修):适配动车组检修技术、机械工程等专业。
📗参考思路:


铁路局集团招聘常见面试问题

1、请做简短自我介绍(基本是必考题)
【答题思路】基本信息(姓名、政治面貌、那里人、身高、体重、视力、专业、学习成绩等)+获奖情况(学习方面证书+其他方面证书,捡含金量高的罗列几个)+就业意向(用对岗位的认识来突出个人优势)。
【参考模板】我是一名即将于20xx年7月毕业的大学本科毕业生,所学专业是电子信息工程(铁道信号方向)。
(1)目前我的专业课程已基本完成,有极强的自学能力。我已通过国家大学英语四级考试,并正备考六级;已获国家计算机二级证书。
(2)在校期间,我一直担任班长职务,工作认真负责并多次被评为“优秀学生干部”“ 社团活动积极分子”。我参加过数次社会实践,去过南昌铁路局,泰豪电子设备厂,青山湖污水处理厂,牛行水厂等单位实习。丰富的实践经历培养我较强的团队协作能力与适应能力。
(3)我为人诚信、稳重踏实,对待工作有韧劲,做事注重高效。我思维敏捷,悟性较好。
(4)我最大的优势在于专业基础扎实,且实践创新能力强,对数字逻辑电路和铁道信号控制有浓厚兴趣,有一定的信号控制系统设计能力。我坚信:有实力,才有能力。
2、为什么选择我们路局,对我们路局有什么了解?
【参考模板】这份工作一直是我向往和羡慕的,能为旅客的出行服好务,排忧解难是我最大的快乐,如果我能成为其中一员,我会很自豪。
(1)考察的是应试者的求职动机与拟任职位的匹配性。回答的时候,可以介绍一下自己的专业、性格、个人职业目标等方面的情况,主要是一些适合应聘岗位要求的内容。这需要你事前很好地了解你选择的职位的特点、工作内容等,这样才能有针对性地选择讲话重点。
(2)最后还可以说一下自己的实际需要,比如说工作环境好适合自己的发展什么的。这样让面试考官觉得你比较真诚,不是在假大空、骗他们。当然这部分不能太多,多了让人觉得你太自我,不是来为单位工作的。
(3)热爱铁路事业,具有服务行业职业素质,有责任心,能够吃苦耐劳,把最美的微笑展现给旅客。
(4)其实,不管是什么样的面试形,问的问题都差不多,万变不离其宗,都有规律可寻。其实对所有的面试官而言,只有一个目的:在最短的时间里了解到你最多的信息。
3、是否独生子女,父母是否同意去外地工作?
【参考模板】这个问题主要是考虑到路局管辖范围广可以回答父母希望自己工作稳定,对地方沒有要求。但是自己也要做好以后辛苦通勤的准备。
4、是否服从调剂?
【参考模板】这个问题无论你有什么样的想法,回答只有一个愿意服从调剂,非常愿意服从调剂。
5、如果被分配到小站或环境不好的单位怎么办?
【参考模板】回答问题时一定要体现出你能吃苦,能快速适应艰苦的生活环境。比如从小吃苦习惯了,小时候生活环境就一般,小站能很快适应。
6、为什么选择铁路学校是别人建议还是自己报考?
【参考模板】如果是父母或者亲戚建议的可以直接说家长安排上的铁路学校。自己报考可以说之前就对铁路非常感兴趣,报考铁路学校就是奔着在铁路就业来的。
7、你对你报的岗位的了解和认识?
【参考模板】这个问题主要是看专业对应的铁路系统机务段、车务段、工务段、电务段、车辆段,自己专业属于哪个段自己需要好好了解一下哪个段。铁路上的五大系统,车,机,工,电,辆。也就是车务,机务,工务,电务,车辆等五大段是铁路的最重要的五大基础。
8、以西安局为例,请你说出西安局的全称?
【参考答案】中国铁路西安局集团有限公司
9、是否可以接受上夜班?
【参考模板】如果工作需要我会义不容辞加班, 我现在单身,没有任何家庭负担,可以全身心的投入工作。但同时我也会提高工作效率,减少不必要的加班。
10、请你简述铁路运输相较干其他运输方式的优点?
【参考模板】巨大的运送能力;廉价的大宗运输;全天候(较少受天气、季节等自然条件的影响),能保证运行的经常性和持续性;计划性强,安全,准时;运输总成本中固定费用所占的比重大(一般占60%)收益随运输业务量的增加而增长。

给大家普及一下,
2026昆明铁路局校招笔试的强度!
01
2026昆明铁路局招聘笔试概述



需要2026年昆明铁路局校招笔试资料,
请添加微信!













车务段,虽然带个“车”字,但它和车没有直接联系。这个车是行车的意思,它实际上管辖的是车站 ,车站里的岗位比较繁杂,除了要指挥行车还有组织客运,运营货运业务等等, 不过一些特等站和一等站是路局直属, 不归车务段管辖。









车辆在铁路上指的是火车的车厢,值得一提的是。动力集中型动车组也归属在车辆段管理,有的还会单独建一个动集所。






车辆段最常见的工种是检车员,在一些车站还会设有列检所,检车员长期驻在车站里工作。还有一种在列车上的检车员,称为车辆乘务员或车辆乘务长。



动车段下面会设有多个动车所,但并不是每个铁路局都有动车段,没有动车段时动车所就直接归属于车辆段管辖。





负责动车维护检修的称为机械师,分为地上和车上两种,地上工作的叫地勤机械师,车上工作的叫随车机械师。



工务段,看到这个工字有没有想到钢轨,工务段就是和铁轨线路打交道的单位,比如路基,桥梁,隧道,涵洞,道口等。



他们经常坐着一辆黄色的依维柯沿着铁路线忙碌。当然,为了方便施工和巡线,工务段也有 己的“小火车”,重型轨道车和轻型轨道车,所以在工务段也是能“开火车”的,配有少量的铁路司机。





机务段的“机”指的是机车,也就是火车头。机务段里没有动车组 ,但是机务段却有动车组司机,他们来自下面的动车运用车间,运用车间管理着所有的火车司机。



除此之外机务段还有整备车间和检修车间,负责机车的日常整备和定期检修。



供电段是和高压电打交道的单位,对于铁路来说最重要的高压电就是接触网的牵引供电。




接触网工们时刻守卫着接触网的安全,如果上面挂有异物他们会火速赶来。爬高也成了他们的日常,接触网距离地面通常有两层楼的高度。除了接触网,铁路沿线各种设备的供电也归供电段管。


很多人分不清电务段和供电段,你可以理解为电务段的这个电字指的是低压电,在铁路上最常见的低压设备就是各种信号装置了,电务段就是专门和铁路信号打交道的单位。




很多人忽略的是,火车上的各种信号装置其实也归电务段管,统称为车载信号设备。所以你经常能在机车和动车组的驾驶室里看到电务段的她们在忙碌。




通信段是干什么的想必很好理解,铁路边的这个牌子大家都见过,它指的就是通信光缆 。


通信工们保卫着这些光缆的安全。除了地下有通信线路,天上还分布着通信信号,铁路边的铁塔就是信号基站,所以通信工还要经常爬铁塔进行检修,可谓是具备上天入地的本事。




客运段是在列车上为旅客服务的部门,注意,区别于车站里的“客运”。


列车长,列车员大家都十分熟悉了,需要注意的是餐服员和保洁员不属于客运段。


有人可能会问既然有客运段那有没有货运段呢?答案是没有。铁路的货运部门称为铁路物流中心,“发货请找95306” 其实找的就是他们。



高铁基础设施段简称高铁段,相当于集合了高铁的工务、电务、供电等多位一体,所以他们配备的轨道车辆也较为丰富和专业。






比如这种综合巡检车,时速高达160公里,融合了多个工种的检测功能。

工务机械段是和这些大型养路机械打交道的单位,有些也叫“大机段”。







他们主要负责全局管内所有线路的集中修,所以要四处漂泊,铁路修到哪就在哪安营扎寨,因此都会配有一列宿营列车,吃住全在这列车上。有些路局还会单独设有一个工务大修段。




房建公寓段相当于是铁路内部的物业、酒店、后勤和物资保障。

铁路上所有的房屋建筑物都归他们管,行车人员入住公寓的吃住也归他们招待。


























综合性问题
1.请做简短自我介绍:参考:时间1分钟以内,建议提前打好稿子背熟,内容简单扼要,杨长避短。内容:基本信息(姓名、政治面貌、那里人、身高、体重、视力、专业、学习成绩等)+获奖情况(学习方面证书+其他方面证书,捡含金量高的罗列几个)+就业意向(用对岗位的认识来突出个人优势)。
2.为什么选择我们路局,对我们路局有什么了解:参考:可以说自己家乡在本路局管辖范围内,或者自己喜欢本路局管辖范围内的城市或者满意本路局的工资,待遇。最重要的就是了解面试路局所管辖的省市范围和路局历史。3.是否独生子女,父母是否同意去外地工作:参考:这个问题主要是考虑到路局管辖范围广可以回答父母希望自己工作稳定,对地方沒有要求。但是自己也要做好以后辛苦通勤的准备。
4.是否服从调剂:参考:这个问题无论你有什么样的想法,回答只有一个愿意服从调剂,非常愿意服从调剂。5.如果被分配到小站或环境不好的单位怎么办:参考:回答问题时一定要体现出你能吃苦,能快速适应艰苦的生活环境。比如从小吃苦习惯了,小时候生活环境就一般,小站能很快适应。6.为什么选择铁路学校是别人建议还是自己报考:参考:如果是父母或者亲戚建议的可以直接说家长安排上的铁路学校。自己报考可以说之前就对铁路非常感兴趣,报考铁路学校就是奔着在铁路就业来的。7.你对你报的岗位的了解和认识:参考:这个问题主要是看专业对应的铁路系统机务段 车务段 工务段 电务段 车辆段自己专业属于哪个段自己需要好好了解一下哪个段
8.以西安局为例,请你说出西安局的全称参考:这个问题还真见过很多同学说不准确,很是尴尬,分三部分来记1中国铁路2西安局3集团有限公司 合起来就是中国铁路西安局集团有限公司9.是否可以接受上夜班:参考:这个问题肯定要回答可以接受,还是要尽量说的好听一点。铁路是中国经济大动脉,每天24小时任何时刻都不能停止运转,既然选择了这份工作,就得为保证好铁路生产,贡献自己的力量。10.是否可以接受铁路半军事化管理制度:参考:可以接受,中国铁路总里程已经超过10万公里,要组织好10万公里数以万计的列车运行必须要有一个严格的制度管理。我不但会接受这种制度,更会严格要求自己。


11.请你简述铁路运输相较干其他运输方式的优点:参考:价格低廉、运量大安全准时、受其他因素影响小
面试注意事项:1.自我介绍内容要与简历内容一致。2.面试紧张时,可尝试用深呼吸调整心态。3.紧张没有听清面试官问题时,可以让面试官重述一下问题。
部分专业问题:
课程:电力机车机械部分的维护与检修
1.机车机械部分名称及作用。
答:机车机械部分包括车体、转向架、车体与转向架的连接装置和牵引缓冲装置。电力机车机械部分各部分的作用如下:1.1车体:车体是电力机车上部车箱部分。可分为:(1)司机室:乘务人员操纵机车的工作场所。(2)机械间:用于安装各种电气和机械设备。1.2转向架:转向架是机车的走行部分,它是电力机车机械部分中最重要的组成部分,主要包括:(1)构架:是转向架的基础受力体,也是各种部件的安装基础。(2)轮对:是机车在线路上的行驶部件,由车轴、车轮及传动大齿轮组成。(3)轴箱:用以固定轴距,保持轮对正确位置,安装轴承等。(4)轴箱悬挂装置:也称一系弹簧。缓冲轴箱以上部分的振动,减小运行中的动力作用。(5)齿轮传动装置:通过降低转速,增大转矩,将牵引电动机的功率传给轮对。(6)牵引电动机:将电能变成机械能转矩,传给轮对。(7)基础制动装置:是机车制动机制动力的部分,主要由制动缸、传动装置,闸瓦等组成。
1.3车体与转向架连接装置车体与转向架连接装置也称二系弹簧悬挂,设置在车体和转向架之间。它是转向架与车体之间的连接装置,又是活动关节,同时承担各个方向力的传递以及减振作用。

1.4牵引缓冲装置牵引装置即指车钩,它是机车与列车的连接装置,为了缓和连挂和运行中的冲击,还设置有缓冲器
2.连接车钩时注意事项是什么?答:严禁在动态的机车、车辆中调整钩位;严禁侵入邻线界限;严禁在正线侧作业。连挂作业完成后,两人轮流检查连挂状态可靠,确认钩锁铁完全落下,避免运行时列车分离。
电力机车运用与规章1.铁路线路类别。答:铁路线路按用途可分为:正线、站线、段管线、岔线和特别用途线。
2.铁路运输的特点。答:铁路运输的能力大,这使它适合于大批量低值产品的长距离运输;单车装载量大,加上有多种类型的车辆,使它几乎能承运任何商品,几乎不受重量和容积的限制;铁路运输的车速较高,平均车速在五种基本运输方式中排在第二位,仅次于航空运输;铁路运输受气候和自然条件影响较小,在运输的经常性方面占优势;铁路运输可以方便地实现驮背运输、集装箱运输及多式联运。
3.铁路运输的三要素。答:先进的技术设备、完善的规章制度、高素质的运营人员。
4.调车作业。答:调车作业是规定车列如何解体、编组、取送、甩挂等作业的具体行动计划。
5.电力机车的传动方式。答:直流传动和交流传动。
6.电力机车按照用途分为哪三种?答:客运机车、货运机车、客运两用机车。7.如何放置响墩保护?答:列车在区间被迫停车后,根据下列规定放置响墩防护:(1) 已请求救援时,从救援列车开来方面(不明时,从列车前后两方面),距离列车不小于300 m处防护;(2) 通讯中断后发出的列车(持有《技规》附件3通知书1 的列车除外),应于停车后,立即从列车后方按线路最大速度 等级规定的列车紧急制动距离位置处防护;(3) 对于邻线上妨碍行车地点,应从两方面按线路最大速 度等级规定的列车紧急制动距离位置处防护,如确知列车开来方向时,仅对来车方面防护;(4) 列车分部运行,机车进入区间挂取遗留车辆时,应从车列前方距离不小于300 m处防护。8.听觉信号包括?答:听觉信号包括号角、口笛、响墩发出的音响和机车、轨道车的鸣笛声。9.视觉信号包括什么?灯光颜色意义?答:视觉信号包括色灯信号机、臂板信号机、信号牌、信号灯、信号旗、信号表示器、信号标志、火炬等视觉信号。采用的基本颜色含义为:红色一停车;黄色——注意或降低速度运行;绿色一按规定速度运行。


需要2026年昆明铁路局校招面试资料,
请添加微信!

10.技规规定什么时候不准退行?答:(1)、按自动闭塞法运行时(列车调度员或后方站车站值班员确知区间内无列车,并准许时除外);(2)、无运转车长值乘的列车(已指派胜任人员并携带列车无线调度通信设备、简易紧急制动阀时除外)(3)、在降雾、暴风、雨、雪及其它不良条件下,难以辩认信号时;(4)、电话中断后发出的列车(持有附件3通知书之1的列车除外)。挂有后部补机的列车,除上述情况外,是否准许退行,由铁路局规定。11.安全线和避难线定义。答:安全线:安全线为进路隔开设备之一,是防止列车或机车车辆进入另一列车或机车车辆进路而发生冲突的一种安全设备。安全线一般由有效长不小于50米的尽头线,联结尽头线和正线的道岔及信号等设施组成。通常安全线为面向车挡的平坡或上坡道。避难线:避难线是指铁路运输的长达下坡道下方车站设置的专门线路,用以容纳坡道上失去控制溜下的列车,防止其闯入站内股道。它设在车站的出站端或进站端。在斜井提升中,在各阶段设置避难线,防止斜井跑车事故造成设备破坏和人员伤亡。12.绿色许可证使用时机。答:①对三显示为出站信号机不能显示绿色灯光,仅能显示黄色灯光时,办理特快旅客列车通过;对四显示为出站信号机不能显示绿色灯光或绿黄色灯光,仅能显示黄色灯光时,办理特快旅客列车通过,②出站信号机故障时发出的列车;③由未设出站信号机的线路上发车;④超长列车头部越过出站信号机发车;⑤发车进路信号机发生故障时发出列车;⑥超长列车头部越过发车进路信号机发车。13.在自动闭塞区段看见红灯司机怎么做?答:显示红灯时为停车信号,司机应做到:一停、二联系、三鸣、四等待、五确认、六限速。自动闭塞区间通过信号机显示停车信号(包括显示不明或灯光熄灭)时,列车必须在该信号机前停车,司机应使用列车无线调度通信设备通知车辆乘务员(随车机械师)。停车等候2 min ,该信号机仍未显示允许运行的信号时,即以遇到阻碍能随时停车的速度继续运行,最高不超过20 km / h ,运行到次一通过信号机(进站信号机),按其显示的要求运行。在停车等候同时,必须与车站值班员、列车调度员联系,如确认前方闭塞分区内有列车时,不得进入。装有容许信号的通过信号机,显示停车信号时,准许铁路局规定停车后起动困难的货物列车,在该信号机前不停车,按上述速度通过。当容许信号灯光熄灭或容许信号和通过信号机灯光都熄灭时,司机在确认信号机装有容许信号时,仍按上述速度通过该信号机。装有连续式机车信号的列车,遇通过信号机灯光熄灭,而机车信号显示允许运行的信号时,应按机车信号的显示运行。司机发现通过信号机故障时,应将故障信号机的号码通知前方站(列车调度员)。14.一切电话中断如何行车?答:一切电话中断后,连续发出同一方向的列车时,两列车的间隔时间,应按区间规定的运行时间另加3 min,但不得少于13 min。一切电话中断时,禁止发出下列列车:1.在区间内停车工作的列车(救援列车除外);2.开往区间岔线的列车;3.须由区间内返回的列车;4.挂有须由区间内返回后部补机的列车;5.列车无线调度通信设备故障的列车。在一切电话中断时间内,如有封锁区间抢修施工或开通封锁区间时,由接到请求的车站值班员以书面通知封锁区间的相邻车站。单线区间的车站,经以闭塞电话、列车调度电话或其他电话呼唤5 min无人应答时,由列车调度员查明该站及其相邻区间确无列车(包括单机、大型养路机械及重型轨道车)后,可发布调度命令,封锁相邻区间,按封锁区间办法向不应答站发出列车。该列车应在不应答站的进站信号机外停车,判明不应答原因及准备好进路后,再行进站。司机或车站值班员应将经过情况报告列车调度员。15.汛期暴雨行车处理方法?答案:(1)列车通过防洪危险地段时,司机、运转车长要加强了望,并随时采取必要的安全措施。(2)当洪水漫到路肩时,列车应按有关规定限速运行;遇有落石、倒树等障碍物危及行车安全时,司机应立即停车,排除障碍并确认安全无误后,方可继续运行。(3)列车遇到线路塌方、道床冲空等危及行车安全的突发情况时,司机、运转车长应立即采取应急性安全措施,并立即通知追踪列车、邻线列车及邻近车站。
课程:电力机车制动系统1.影响制动的因素?答:由于电力机车制动系统的结构是由空压机及辅助设备、自动制动阀、中继阀、司机制动阀、作用阀等组成,所以影响制动的因素多数为此类气动部件损坏或失灵,当然也与闸瓦的损坏有关。
2.HXD3制动环节中间有什么保护?答:防滑行保护,HXD3型电力机车防滑阀是防滑保护系统动作部件,当动轮发生滑行时,可控制(制动缸)压力逐步降低。
3.CCB-II制动机运转位有什么作用?答:自阀运转位:ERCP响应手柄位置,给均衡风缸充风到设定值;BPCP响应均衡风缸压力变化,列车管被充风到均衡风缸设定压力;16CP响应列车管压力变化,将作用管(16号管)压力排放;BCCP响应作用管压力变化,机车制动缸缓解;同时车辆副风缸充风,车辆制动机缓解。单阀运转位:通过制动区到达全制动位。手柄向前推为制动作用,向后拉为缓解作用。20CP响应手柄的不同位置,使制动缸产生作用压力为0~300kPa。
4.简略实验注意事项。答:制动主管达到规定压力后,自阀减压100kPa并保压1min,检查制动主管贯通状态,检车员、车站值班员或车站有关人员检查确认列车最后一辆车发生制动作用;司机检查制动主管漏泄量,每分钟不得超过20kPa。
课程:铁道概论1.铁路发展方向答:《规划纲要》从推动“交通强国,铁路先行”和新时代铁路高质量发展的顶层设计和系统谋划角度出发,提出到2035年,率先建成服务安全优质、保障坚强有力、实力国际领先的现代化铁路强国;到2050年,全面建成更高水平的现代化铁路强国,全面服务和保障社会主义现代化强国建设的宏伟目标,为新时代中国铁路指明了发展方向。
2.车厢的组成。答:旅客列车车厢由硬座车、软座车、卧铺车、餐车等组成。
3.铁路运输业的特点
答:铁路系统是一部大联动机
铁路运输强调高度集中、统一指挥铁路系统实行半军事化管理



1、自我介绍的内容
自我介绍的基本内容包括:个人信息、个人成绩及特长、教育培训经历、工作经历、兴趣爱好、性格特点、职业取向、理想抱负等。应试者可根据时间限制,结合自身实际情况,选择自我介绍的重点内容。在介绍个人的基本信息时,陈述务必要简明扼要、抓住要点。比如介绍学历,只需谈本专科以上的学历;如果工作经历丰富,选几个有代表性的或者你认为重要的介绍就可以了,且这些内容一定要和应考职位有关系。同时,还应注意对自己的品质加以介绍,如爱岗敬业、勤劳善良、勇敢正直、乐于助人等,最好适当举例来证明,不要空谈。
2、自我介绍的要点——“五个W”
自我介绍的基本思路可参照“五个W”的原则,即你是谁?(Who are you?)、你想要什么?(What do you want?)、你能做什么?(What can you do?)、是什么支撑着你?(What can support you?)、你将成为什么?(What can you be in the end?)成功的自我介绍应包括三个环节的内容:简短适中的过去、生动真实的现在、自信务实的未来。❧结构化面试❧
(一)面试简介
结构化面试
是对面试的测评要素、面试题目、评分标准、具体操作步骤等进行规范化和系统化,使同一职位不同应试者的评价结果之间具有可比性的一种有效的面试手段。从规范程度上来看,结构化面试是典型的标准化面试。结构化面试比较适合规模较大、规范性较强的招聘面试。
(二)面对测评
结构化面试测评要素的主要表现形式:资历评价、综合分析能力、事务处理能力、专业能力等。
1.资历评价资历评价是通过分析应试者的个人基本信息、工作经历与工作业绩等信息,评价其职位匹配性的人才测评方法。主要通过“岗位认知”“求职动机”“自我介绍”“职业规划”几种形式进行考查,实现对应试者个人基本信息的采集和鉴定。
2.综合分析能力考查应聘者的分析与综合能力,主要通过对社会现象、政策理解、哲理类、观点类等题型进行考查。
3.事务处理能力该类型主要通过岗位认知相关问题、人际交往意识与技巧、情景问题解决、活动组织策划、企业发展问题建议等来考查考生处理问题的能力,进一步认识和判定考生的岗位匹配性。
4.专业能力专业能力主要是指从事某一职业的专业能力。在求职过程中,招聘方最关注的就是求职者是否具备胜任岗位工作的专业能力。例如:你应聘财务会计类岗位,对方最看重的是你是否有扎实的专业基础。

❧面试模拟❧【例题1】你如何评价自己?优势有哪些?缺点主要是什么?【参考答案】

生活中,我是个性格开朗,幽默风趣的人。我和亲人朋友能够和睦相处,身边的人都愿意和我一起谈笑风生,感受生活的乐趣。工作和学习中,我是个积极进取的人,从不服输,能克服各种困难,不断战胜自我,不断取得进步。我热爱生活,有理想,肯付出,希望能够通过自己的努力,实现自己的人生价值。我的优势是责任心强,善于助人。从初中到大学毕业期间一直担任班级的班长,使我养成了一些好的习惯。最突出的表现就是有责任心,有良好的时间观念和组织协调能力,能够及时的完成自己的本职工作,善于沟通交流,也因此结交了很多知心朋友。集体观念很强,喜欢帮助他人,并和大家一起分享成功的经验。我的缺点是创新不够,容易做事死板。当然人无完人,刚刚走出大学校门的我还缺少经验,在以后的工作中我会不断向身边的领导和同事学习、请教,弥补自己的不足,认真做好自己的本职工作,不断提高自己的能力,争取更大的进步。

【例题2】有的人说,工作生活都要老老实实的;也有人说,工作生活都不能太老实。对此,你怎么看?【参考答案】
“做老实人,说老实话,办老实事”是我们的立身之本,处世之道,它要求我们要本分做人、实事求是、坚守底线。而对于当今有人说的“做人不能太老实,也不能太不老实”这种观点,我认为也有其道理,对此我是这样理解的:
第一,做人不能太老实,其本质意思是告诉我们要懂得变通,要有与时俱进的创新精神,不能一味地墨守成规,循规蹈矩,成为“老古董”。尤其是在当今社会,一定要顺应时代的潮流,要有一种思变、求新的意识,否则就会被时代所淘汰。这让我想到《历史转折中的邓小平》这部电视剧,正是邓小平同志突破阻力的变革,才给中国带来了焕然一新的变化。我们个人的进步,社会的进步,国家的进步也都需要这种求变的创新意识。
第二,做人不能太不老实,是在告诫我们要本分做人、实事求是、坚守底线。继续发扬“做老实人,说老实话,办老实事”这一立身之本,处世之道。越是在竞争日趋激烈的今天,就越需要坚守住做人、做事的底线。一旦走偏,不仅使自己走上不归路,更严重的是给他人和社会造成巨大的伤害。前段时间查处的上海福喜集团就是典型的案例,一个企业不能够“老实”的生产,耍一些小聪明,用过期产品重新加工,坑害消费者。因为其太不老实,面临的只能是消费者的痛恨和法律的制裁。工作生活中的也有一些个人,因为太不老实,耍小聪明,最后所面临的都是一些不好的结局。
第三,对于我来说,尤其是日后可能从事的工作,首先要做到的还是“老实”,要有原则意识和底线意识,对工作负责,对单位负责,对服务的群众负责。同时,我也会发挥年轻人的优势,在工作的方式方法上勇于创新,以便提供更好的服务。


需要2026年昆明铁路局校招面试资料,
请添加微信!



半结构化面试是指只对面试的部分因素有统一要求的面试,如规定有统一的程序和评价标准,但面试题目可以根据面试对象而随意变化:

优:计划安排周全,能合理的安排资源,组织协调各方面力量共同完成任务。
好:有较周全的计划安排与切实可行的调研方法;组织协调各方面力量共同完成任务。
中:有计划安排;有协调的意识,但计划安排不够周全。
差:计划安排漏洞多,缺少协调意识;或夸夸其谈,不切中要害。


基本答案:
1.首先分析一下提前完成工作的可能性。
2.如果确定完不成的,那么去跟领导详谈,跟他讲道理摆事实,说明没法完成的理由。一定要有充足的理由,才能说服他。
3.如果可以完成,但是需要其他条件的配合的,那么找领导说明情况。请领导给予支持。
4.如果经过自己努力可以完成的,那么就努力完成吧。

3、应变能力
题目1:
如果你是一家食品公司的基层领导,突然有一天媒体采访你说有消费者反映你公司的食品卫生不合格,你将如何解释?
题目2:
一次你的朋友病了,你买了礼物去看他,在楼道里碰见你单位领导的爱人,她以为你是来她家的,顺手接过礼物,并说谢谢,问你如何说明你的真实来意并不使对方尴尬?

优:"你也是刚看完他才回来的吗?那你带我再上去坐坐!我买的这些礼品和你买的一样吗?对他的病有帮助吗?领导近来好吗?明天我也得去看看他!
或:你应该马上说;"不,我应该谢谢你,这楼梯太多了,提了这袋东西,实在很累啊,谢谢你。"

4、解决复杂问题的能力
题目1:
空管局即将接受呼和浩特、太原等地,你作为领导者应如何协调区管中心与接受地之间责、权、利方面(可以从计、劳、财三方面回答)。

优:分析有理有据,切中要害。能分别从二者间的权、责、利进行协调分析。分析内容全面。能提出比较有创意的见解。
好:分析条理比较清晰,基本能切中要害。能分别从二者间的权、责、利进行协调分析。分析内容比较全面。能提出有见地性的见解。
中:分析基本上能抓住问题核心,基本能从二者间的权、责、利相协调角度进行分析。分析内容基本全面。能提出自己的见解。
差:分析思路零乱,逻辑性差。不能从二者间的权、责、利相协调角度进行分析。分析内容空洞。不能提出自己的见解。

5、人际沟通能力
题目1:
如果在工作中,你的上级非常器重你,经常分配给你做一些属于别人职权范围内的工作,对此,同事对你颇有微词,你将如何处理这类问题?

优:感到为难,并能从有利于工作、有利于团结的角度考虑问题,态度积极、婉转、稳妥地说服领导改变主意,同时对同事一些不合适甚至过分的做法有一定的包容力,并适当进行沟通。
好:感到为难,但基本能从有利于工作、有利于团结的角度考虑问题,能用比较积极、婉转、稳妥态度说服领导改变主意,同时对同事一些不合适甚至过分的做法有一定的包容力,并适当进行沟通。
中:感到为难,但又不好向领导提出来(怕辜负领导的责任),私下里与对你有意见的同事进行沟通,希望能消除误会。
差:不感到为难,坚决执行上级交代的任务,并认为这是自己能力强的必然结果。

题目2:
公司小妹不慎打破会客室的花瓶,这时你刚好走来,你会对她说什么?

1、先跟秘书谈谈她会替你解决。——为人谨慎、凡事会三思而行。表现欲望有时因自我膨胀而弄巧成拙。
2、不要紧我替你想办法。——活泼、社交力强。考虑周到,受人倚重。
3、坏了就坏了管它的。——自恃高、不愿受人指使。不适合团队合作,是独当一面的行动派。
4、董事长人很好,道个歉就行了。——非常浪漫、美的感觉特别强。思考直觉型,易情绪化。
5、这只花瓶好几万真糟糕。——经常急躁,怨恨不满,重财轻义,人际关系不够圆滑。

6、分权意识测评
题目:
1、如果你是一位局级领导,手头的工作十分繁杂,工作量十分大你会怎么做?
2、你会把事情或权力下放给谁负责?
优:能力强的下属。
好:分给现在手头工作不忙的人。
中:分给自己的亲信或信任的人。
3、在分权任命部属之前,你会采取什么措施来实现对其的任命?
优:通过开会授权、个别谈话以及建立公平的奖惩制度等方式激发其决策魄力
中:简单地当众任命,稍作鼓励
差:不必专门激励,分权就是一种激励




需要2026年昆明铁路局校招面试资料,
请添加微信!




















































已超过90个备考小伙伴正添加微信号!



需要2026年昆明铁路局校招面试资料,
请添加微信!







本公众号团队押中了2025年11月28日云南大学招聘辅导员笔试原题高达48分!►►有图有真相
本公众号团队押中了2025年8月28日云南师范大学招聘专职辅导员笔试原题高达33.5分!►►有图有真相
押中2025年3月15日云南省公务员考试省考政治理论部分10题押中7题原题 (点击查看,有图有真相)
押中2023年6月11日云南民族大学预聘制招聘教师笔试试题29分,且题型全部押中! (点击查看,有图有真相)
押中2020年7月24日昆明理工大学招聘高校辅导员笔试真题45.5分原题 (点击查看,有图有真相)
成功押中2020年6月13日云南基础教育学校事业单位教师笔试真题12题(点击查看,有图有真相)
考前预测卷A卷押中2018曲靖烟草公司综合类原题15题(点击查看,有图有真相)