当前位置:首页>笔试真题>华南理工大学2024-2025年综合评价笔试机考面试真题

华南理工大学2024-2025年综合评价笔试机考面试真题

  • 2026-05-23 02:19:06
华南理工大学2024-2025年综合评价笔试机考面试真题
华南理工大学综合评价校测包含机试 + 面试,以下是权威考情、历年真题(机试题型 + 面试完整题库)及备考要点,便于直接备考使用。

一、校测核心规则(先抓重点)

综合成绩计算:高考投档成绩 (60%) + 学校考核成绩 (30%) + 学考折算成绩 (10%)
学校考核成绩:机试 (百分制)×70% + 面试 (百分制)×30%
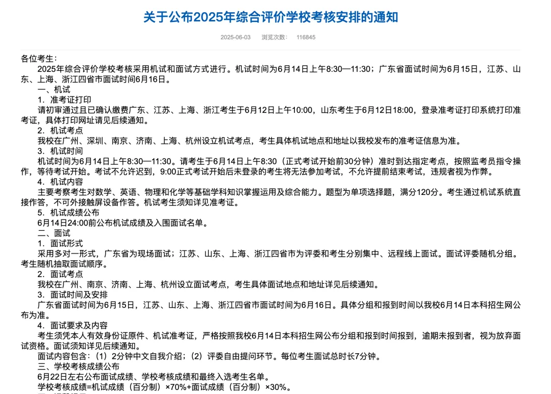
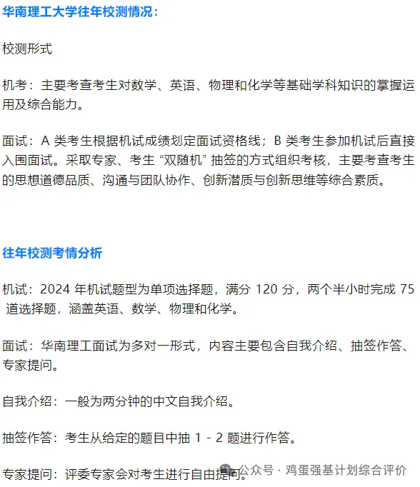
机试:2024-2025 年为75 道单选题,满分 120 分,2.5 小时完成;覆盖数学、英语、物理、化学,侧重基础学科知识运用与综合能力
面试:多对一形式,约 7-10 分钟 / 人;流程为自我介绍 + 抽签答题 + 专家追问;考察专业认知、逻辑思维、表达能力、时事敏感度
适用省份:广东、山东、江苏、上海、浙江(2025 年)

二、机试(笔试)考情与真题特点

1. 题型结构(2024-2025 稳定)

总题量:75 题,单选
时长:150 分钟
满分:120 分
科目分布:数学 (约 25 题)、物理 (约 20 题)、化学 (约 15 题)、英语 (约 15 题)
难度:整体低于高考,高于学业水平;侧重知识综合应用与解题速度

2. 机试真题示例(考生回忆版)

数学:
函数图像与性质(如三角函数、指数对数函数)
数列求和与通项公式
立体几何体积与表面积计算
解析几何(直线与圆、椭圆方程)
概率统计基础(古典概型、期望)
物理:
力学:牛顿运动定律、功与能量、动量守恒应用
电磁学:电路分析、电场磁场基本概念
热学:气体状态方程、热力学定律初步
光学:折射反射、干涉衍射现象解释
化学:
元素周期律应用
化学反应速率与平衡
氧化还原反应配平与计算
有机化学基础(官能团性质、同分异构)
化学实验基本操作与现象分析
英语:
词汇与语法(高中核心词、非谓语、从句等)
阅读理解(科技、社会类短文)
完形填空(语境逻辑 + 固定搭配)
注意:建议以高考基础题 + 学科竞赛入门题结合训练

三、面试真题(2021-2025 年完整分类题库)

📌 专业认知与匹配类(高频必准备)

你对华工哪个专业最感兴趣?它的发展前景如何?(2024-2025)
为什么选择华南理工大学?学校的学科优势与你的职业规划如何匹配?(2025)
你选的专业在实际生活中有哪些应用?举 3 个例子说明(2024)
高分子材料 / 人工智能 / 生物医学工程专业,你了解哪些前沿研究方向?(2025)
谈一谈你未来几年在华南理工大学的学习规划(英文问答:Please talk about your plan for the next few years in SCUT)(2023)

📌 社会现象与综合分析类

如何看待手机控和低头族?提出 3 点解决方案(2025)
对人口老龄化现象的分析,并提出可行对策(2024-2025)
如何看待梅西比赛中,球迷冲进赛场这件事?(2023)
上海公安局微信曝光闯红灯行人照片,是否合适?理由是什么?(2024)
ChatGPT 带来了人工智能变革,你认为 AI 未来将如何影响教育?(2023-2024)
大数据、AI、VR 及 5G 技术,会给学校教育带来哪些改变?(2025)
如何看待 “读书无用论”?(2022)
数字化办公的机遇与挑战?如何有效推行绿色办公?(2025)

📌 创新思维与科学探究类

你看这地板瓷砖,它的材料还能用于哪些方向?(2024)
等量冷水比热水能量低,喝冷水能减肥吗?为什么?(科学辨析题)(2024)
5G 信号能不能拐弯?请解释原理(2024)
产品实际使用寿命超过设计寿命,这种设计好不好?(2024)
你认为我们什么时候会普及个人飞行器?为什么?(When do you think we will popularize flying personal aircraft and why?)(2023)
未来手机会怎样发展?核心技术突破点在哪?(2024)

📌 个人素养与价值观类

你认为教育和上学是一回事吗?为什么?(2024)
如何平衡校内社团活动与课内学习?举例说明你过去的做法(2024)
你在团队合作中遇到最大的困难是什么?如何解决的?(2025)
谈谈你的兴趣爱好,以及它如何塑造你的思维方式(2023)
你对 “为人民服务” 的理解,结合当代青年责任(2024)
食堂饭菜不好吃,你会怎么办?(2022)

📌 其他经典真题

了解华南理工大学吗?以前来过吗?去过哪些地方?(2025)
你最好的一科成绩是哪个?获得了什么样的成绩?(2025)
你知道 VR 是什么吗?有什么作用?(2021)
谈一谈对广州的印象(2025 高频题)
一个机械表,放在桌上走和拿在手里走,哪个误差大?为什么?(2024)

四、面试高分答题要点

专业匹配题:结合华工学科优势 + 个人经历 + 未来规划(如华工高分子是国家重点学科,自己做过可降解塑料课题)
综合分析题:遵循是什么 - 为什么 - 怎么办逻辑;客观中立,兼顾正反两面,最后给出建设性意见
英文问答:提前准备专业相关、个人规划、兴趣爱好等主题的英文表达,避免语法错误,保证流利度
创新题:大胆假设 + 科学验证;先给出结论,再分点解释原理,最后拓展应用场景
时间分配:自我介绍约 1.5 分钟,每题回答控制在 1-2 分钟内;语速适中,突出逻辑词(首先、其次、最后)

五、备考建议

机试:
抓牢高考核心知识点,刷高考真题 + 模拟题,保证正确率与速度
限时训练(2.5 小时 75 题),适应机考节奏
重点突破数学、物理;化学、英语保证基础题不丢分
面试:
梳理个人经历:学科竞赛、科研实践、社团活动、志愿服务,提炼 3-5 个核心案例
研究目标专业:华工官网查学科特色、重点实验室、师资力量、培养方案
积累时事热点:关注科技前沿(AI、新能源)、教育改革、社会民生,形成自己的观点
模拟演练:找老师 / 同学进行多对一面试,录制复盘,优化表达与礼仪
华南理工大学综合评价2025年面试形式与真题参考

录取68人!华南理工大学2025年江苏省综合评价录取名单公布

80人被录取!华南理工大学2025年山东省综合评价录取名单公布

录取16人!华南理工大学2025年上海综合评价录取名单

华南理工大学2025年综合评价入选资格考生名单公布,涉及5个省市

华南理工大学2025年综合评价怎么考,往年机考笔试面试真题解析分享

备考方案1:

华南理工大学专项备考资料包

适合自主备考、需核心资料支撑的学生

资料清单:

1、2022-2025 年华南理工大学综合评价机试题(近 5 年真题,贴合最新考情)

2、华南理工大学面试真题及解析(含答题思路,明确考察重点)

3、华南理工大学面试备考技巧(流程、应答策略全指导)

赠送:其他高校历年数学物理试题集(强化基础,适配校测学科能力考察)

赠送:面试辅导录播课(灵活学习,掌握面试核心要点)

备考方案2:

升级备考直播课方案(含资料包)

腾讯会议直播授课,可以提供录播

适配场景:需系统特训、冲刺高分的学生,直击校测核心

课程亮点:8 小时专项特训,4 小时笔试 + 4 小时面试针对性教学,搭配专属资料包

课程安排:

笔试特训(4 小时):聚焦高频考点与解题思维,解析近 3 年模拟题及试题集,精准复盘错题

面试精修(4 小时):构建结构化答题逻辑、剖析时事热点;全真模拟 + 压力面试,锤炼应变能力

购买咨询微信3297902853

想要了解更多关于高中领域的升学规划、多途径升学(强基、综评、专项计划、港澳院校申请、海外留学等)、志愿填报、院校/专业选择、就业升学等信息,可识别二维码在线咨询鸡蛋老师。

最新文章

随机文章

基本 文件 流程 错误 SQL 调试
  1. 请求信息 : 2026-05-24 11:42:10 HTTP/2.0 GET : https://a.15386.cn/a/458617.html
  2. 运行时间 : 0.083699s [ 吞吐率:11.95req/s ] 内存消耗:4,626.55kb 文件加载:140
  3. 缓存信息 : 0 reads,0 writes
  4. 会话信息 : SESSION_ID=d5e92e6643dfbfca405ad34b7b2041ba
  1. /yingpanguazai/ssd/ssd1/www/a.15386.cn/public/index.php ( 0.79 KB )
  2. /yingpanguazai/ssd/ssd1/www/a.15386.cn/vendor/autoload.php ( 0.17 KB )
  3. /yingpanguazai/ssd/ssd1/www/a.15386.cn/vendor/composer/autoload_real.php ( 2.49 KB )
  4. /yingpanguazai/ssd/ssd1/www/a.15386.cn/vendor/composer/platform_check.php ( 0.90 KB )
  5. /yingpanguazai/ssd/ssd1/www/a.15386.cn/vendor/composer/ClassLoader.php ( 14.03 KB )
  6. /yingpanguazai/ssd/ssd1/www/a.15386.cn/vendor/composer/autoload_static.php ( 4.90 KB )
  7. /yingpanguazai/ssd/ssd1/www/a.15386.cn/vendor/topthink/think-helper/src/helper.php ( 8.34 KB )
  8. /yingpanguazai/ssd/ssd1/www/a.15386.cn/vendor/topthink/think-validate/src/helper.php ( 2.19 KB )
  9. /yingpanguazai/ssd/ssd1/www/a.15386.cn/vendor/topthink/think-orm/src/helper.php ( 1.47 KB )
  10. /yingpanguazai/ssd/ssd1/www/a.15386.cn/vendor/topthink/think-orm/stubs/load_stubs.php ( 0.16 KB )
  11. /yingpanguazai/ssd/ssd1/www/a.15386.cn/vendor/topthink/framework/src/think/Exception.php ( 1.69 KB )
  12. /yingpanguazai/ssd/ssd1/www/a.15386.cn/vendor/topthink/think-container/src/Facade.php ( 2.71 KB )
  13. /yingpanguazai/ssd/ssd1/www/a.15386.cn/vendor/symfony/deprecation-contracts/function.php ( 0.99 KB )
  14. /yingpanguazai/ssd/ssd1/www/a.15386.cn/vendor/symfony/polyfill-mbstring/bootstrap.php ( 8.26 KB )
  15. /yingpanguazai/ssd/ssd1/www/a.15386.cn/vendor/symfony/polyfill-mbstring/bootstrap80.php ( 9.78 KB )
  16. /yingpanguazai/ssd/ssd1/www/a.15386.cn/vendor/symfony/var-dumper/Resources/functions/dump.php ( 1.49 KB )
  17. /yingpanguazai/ssd/ssd1/www/a.15386.cn/vendor/topthink/think-dumper/src/helper.php ( 0.18 KB )
  18. /yingpanguazai/ssd/ssd1/www/a.15386.cn/vendor/symfony/var-dumper/VarDumper.php ( 4.30 KB )
  19. /yingpanguazai/ssd/ssd1/www/a.15386.cn/vendor/topthink/framework/src/think/App.php ( 15.30 KB )
  20. /yingpanguazai/ssd/ssd1/www/a.15386.cn/vendor/topthink/think-container/src/Container.php ( 15.76 KB )
  21. /yingpanguazai/ssd/ssd1/www/a.15386.cn/vendor/psr/container/src/ContainerInterface.php ( 1.02 KB )
  22. /yingpanguazai/ssd/ssd1/www/a.15386.cn/app/provider.php ( 0.19 KB )
  23. /yingpanguazai/ssd/ssd1/www/a.15386.cn/vendor/topthink/framework/src/think/Http.php ( 6.04 KB )
  24. /yingpanguazai/ssd/ssd1/www/a.15386.cn/vendor/topthink/think-helper/src/helper/Str.php ( 7.29 KB )
  25. /yingpanguazai/ssd/ssd1/www/a.15386.cn/vendor/topthink/framework/src/think/Env.php ( 4.68 KB )
  26. /yingpanguazai/ssd/ssd1/www/a.15386.cn/app/common.php ( 0.03 KB )
  27. /yingpanguazai/ssd/ssd1/www/a.15386.cn/vendor/topthink/framework/src/helper.php ( 18.78 KB )
  28. /yingpanguazai/ssd/ssd1/www/a.15386.cn/vendor/topthink/framework/src/think/Config.php ( 5.54 KB )
  29. /yingpanguazai/ssd/ssd1/www/a.15386.cn/config/app.php ( 0.95 KB )
  30. /yingpanguazai/ssd/ssd1/www/a.15386.cn/config/cache.php ( 0.78 KB )
  31. /yingpanguazai/ssd/ssd1/www/a.15386.cn/config/console.php ( 0.23 KB )
  32. /yingpanguazai/ssd/ssd1/www/a.15386.cn/config/cookie.php ( 0.56 KB )
  33. /yingpanguazai/ssd/ssd1/www/a.15386.cn/config/database.php ( 2.48 KB )
  34. /yingpanguazai/ssd/ssd1/www/a.15386.cn/vendor/topthink/framework/src/think/facade/Env.php ( 1.67 KB )
  35. /yingpanguazai/ssd/ssd1/www/a.15386.cn/config/filesystem.php ( 0.61 KB )
  36. /yingpanguazai/ssd/ssd1/www/a.15386.cn/config/lang.php ( 0.91 KB )
  37. /yingpanguazai/ssd/ssd1/www/a.15386.cn/config/log.php ( 1.35 KB )
  38. /yingpanguazai/ssd/ssd1/www/a.15386.cn/config/middleware.php ( 0.19 KB )
  39. /yingpanguazai/ssd/ssd1/www/a.15386.cn/config/route.php ( 1.89 KB )
  40. /yingpanguazai/ssd/ssd1/www/a.15386.cn/config/session.php ( 0.57 KB )
  41. /yingpanguazai/ssd/ssd1/www/a.15386.cn/config/trace.php ( 0.34 KB )
  42. /yingpanguazai/ssd/ssd1/www/a.15386.cn/config/view.php ( 0.82 KB )
  43. /yingpanguazai/ssd/ssd1/www/a.15386.cn/app/event.php ( 0.25 KB )
  44. /yingpanguazai/ssd/ssd1/www/a.15386.cn/vendor/topthink/framework/src/think/Event.php ( 7.67 KB )
  45. /yingpanguazai/ssd/ssd1/www/a.15386.cn/app/service.php ( 0.13 KB )
  46. /yingpanguazai/ssd/ssd1/www/a.15386.cn/app/AppService.php ( 0.26 KB )
  47. /yingpanguazai/ssd/ssd1/www/a.15386.cn/vendor/topthink/framework/src/think/Service.php ( 1.64 KB )
  48. /yingpanguazai/ssd/ssd1/www/a.15386.cn/vendor/topthink/framework/src/think/Lang.php ( 7.35 KB )
  49. /yingpanguazai/ssd/ssd1/www/a.15386.cn/vendor/topthink/framework/src/lang/zh-cn.php ( 13.70 KB )
  50. /yingpanguazai/ssd/ssd1/www/a.15386.cn/vendor/topthink/framework/src/think/initializer/Error.php ( 3.31 KB )
  51. /yingpanguazai/ssd/ssd1/www/a.15386.cn/vendor/topthink/framework/src/think/initializer/RegisterService.php ( 1.33 KB )
  52. /yingpanguazai/ssd/ssd1/www/a.15386.cn/vendor/services.php ( 0.14 KB )
  53. /yingpanguazai/ssd/ssd1/www/a.15386.cn/vendor/topthink/framework/src/think/service/PaginatorService.php ( 1.52 KB )
  54. /yingpanguazai/ssd/ssd1/www/a.15386.cn/vendor/topthink/framework/src/think/service/ValidateService.php ( 0.99 KB )
  55. /yingpanguazai/ssd/ssd1/www/a.15386.cn/vendor/topthink/framework/src/think/service/ModelService.php ( 2.04 KB )
  56. /yingpanguazai/ssd/ssd1/www/a.15386.cn/vendor/topthink/think-trace/src/Service.php ( 0.77 KB )
  57. /yingpanguazai/ssd/ssd1/www/a.15386.cn/vendor/topthink/framework/src/think/Middleware.php ( 6.72 KB )
  58. /yingpanguazai/ssd/ssd1/www/a.15386.cn/vendor/topthink/framework/src/think/initializer/BootService.php ( 0.77 KB )
  59. /yingpanguazai/ssd/ssd1/www/a.15386.cn/vendor/topthink/think-orm/src/Paginator.php ( 11.86 KB )
  60. /yingpanguazai/ssd/ssd1/www/a.15386.cn/vendor/topthink/think-validate/src/Validate.php ( 63.20 KB )
  61. /yingpanguazai/ssd/ssd1/www/a.15386.cn/vendor/topthink/think-orm/src/Model.php ( 23.55 KB )
  62. /yingpanguazai/ssd/ssd1/www/a.15386.cn/vendor/topthink/think-orm/src/model/concern/Attribute.php ( 21.05 KB )
  63. /yingpanguazai/ssd/ssd1/www/a.15386.cn/vendor/topthink/think-orm/src/model/concern/AutoWriteData.php ( 4.21 KB )
  64. /yingpanguazai/ssd/ssd1/www/a.15386.cn/vendor/topthink/think-orm/src/model/concern/Conversion.php ( 6.44 KB )
  65. /yingpanguazai/ssd/ssd1/www/a.15386.cn/vendor/topthink/think-orm/src/model/concern/DbConnect.php ( 5.16 KB )
  66. /yingpanguazai/ssd/ssd1/www/a.15386.cn/vendor/topthink/think-orm/src/model/concern/ModelEvent.php ( 2.33 KB )
  67. /yingpanguazai/ssd/ssd1/www/a.15386.cn/vendor/topthink/think-orm/src/model/concern/RelationShip.php ( 28.29 KB )
  68. /yingpanguazai/ssd/ssd1/www/a.15386.cn/vendor/topthink/think-helper/src/contract/Arrayable.php ( 0.09 KB )
  69. /yingpanguazai/ssd/ssd1/www/a.15386.cn/vendor/topthink/think-helper/src/contract/Jsonable.php ( 0.13 KB )
  70. /yingpanguazai/ssd/ssd1/www/a.15386.cn/vendor/topthink/think-orm/src/model/contract/Modelable.php ( 0.09 KB )
  71. /yingpanguazai/ssd/ssd1/www/a.15386.cn/vendor/topthink/framework/src/think/Db.php ( 2.88 KB )
  72. /yingpanguazai/ssd/ssd1/www/a.15386.cn/vendor/topthink/think-orm/src/DbManager.php ( 8.52 KB )
  73. /yingpanguazai/ssd/ssd1/www/a.15386.cn/vendor/topthink/framework/src/think/Log.php ( 6.28 KB )
  74. /yingpanguazai/ssd/ssd1/www/a.15386.cn/vendor/topthink/framework/src/think/Manager.php ( 3.92 KB )
  75. /yingpanguazai/ssd/ssd1/www/a.15386.cn/vendor/psr/log/src/LoggerTrait.php ( 2.69 KB )
  76. /yingpanguazai/ssd/ssd1/www/a.15386.cn/vendor/psr/log/src/LoggerInterface.php ( 2.71 KB )
  77. /yingpanguazai/ssd/ssd1/www/a.15386.cn/vendor/topthink/framework/src/think/Cache.php ( 4.92 KB )
  78. /yingpanguazai/ssd/ssd1/www/a.15386.cn/vendor/psr/simple-cache/src/CacheInterface.php ( 4.71 KB )
  79. /yingpanguazai/ssd/ssd1/www/a.15386.cn/vendor/topthink/think-helper/src/helper/Arr.php ( 16.63 KB )
  80. /yingpanguazai/ssd/ssd1/www/a.15386.cn/vendor/topthink/framework/src/think/cache/driver/File.php ( 7.84 KB )
  81. /yingpanguazai/ssd/ssd1/www/a.15386.cn/vendor/topthink/framework/src/think/cache/Driver.php ( 9.03 KB )
  82. /yingpanguazai/ssd/ssd1/www/a.15386.cn/vendor/topthink/framework/src/think/contract/CacheHandlerInterface.php ( 1.99 KB )
  83. /yingpanguazai/ssd/ssd1/www/a.15386.cn/app/Request.php ( 0.09 KB )
  84. /yingpanguazai/ssd/ssd1/www/a.15386.cn/vendor/topthink/framework/src/think/Request.php ( 55.78 KB )
  85. /yingpanguazai/ssd/ssd1/www/a.15386.cn/app/middleware.php ( 0.25 KB )
  86. /yingpanguazai/ssd/ssd1/www/a.15386.cn/vendor/topthink/framework/src/think/Pipeline.php ( 2.61 KB )
  87. /yingpanguazai/ssd/ssd1/www/a.15386.cn/vendor/topthink/think-trace/src/TraceDebug.php ( 3.40 KB )
  88. /yingpanguazai/ssd/ssd1/www/a.15386.cn/vendor/topthink/framework/src/think/middleware/SessionInit.php ( 1.94 KB )
  89. /yingpanguazai/ssd/ssd1/www/a.15386.cn/vendor/topthink/framework/src/think/Session.php ( 1.80 KB )
  90. /yingpanguazai/ssd/ssd1/www/a.15386.cn/vendor/topthink/framework/src/think/session/driver/File.php ( 6.27 KB )
  91. /yingpanguazai/ssd/ssd1/www/a.15386.cn/vendor/topthink/framework/src/think/contract/SessionHandlerInterface.php ( 0.87 KB )
  92. /yingpanguazai/ssd/ssd1/www/a.15386.cn/vendor/topthink/framework/src/think/session/Store.php ( 7.12 KB )
  93. /yingpanguazai/ssd/ssd1/www/a.15386.cn/vendor/topthink/framework/src/think/Route.php ( 23.73 KB )
  94. /yingpanguazai/ssd/ssd1/www/a.15386.cn/vendor/topthink/framework/src/think/route/RuleName.php ( 5.75 KB )
  95. /yingpanguazai/ssd/ssd1/www/a.15386.cn/vendor/topthink/framework/src/think/route/Domain.php ( 2.53 KB )
  96. /yingpanguazai/ssd/ssd1/www/a.15386.cn/vendor/topthink/framework/src/think/route/RuleGroup.php ( 22.43 KB )
  97. /yingpanguazai/ssd/ssd1/www/a.15386.cn/vendor/topthink/framework/src/think/route/Rule.php ( 26.95 KB )
  98. /yingpanguazai/ssd/ssd1/www/a.15386.cn/vendor/topthink/framework/src/think/route/RuleItem.php ( 9.78 KB )
  99. /yingpanguazai/ssd/ssd1/www/a.15386.cn/route/app.php ( 1.72 KB )
  100. /yingpanguazai/ssd/ssd1/www/a.15386.cn/vendor/topthink/framework/src/think/facade/Route.php ( 4.70 KB )
  101. /yingpanguazai/ssd/ssd1/www/a.15386.cn/vendor/topthink/framework/src/think/route/dispatch/Controller.php ( 4.74 KB )
  102. /yingpanguazai/ssd/ssd1/www/a.15386.cn/vendor/topthink/framework/src/think/route/Dispatch.php ( 10.44 KB )
  103. /yingpanguazai/ssd/ssd1/www/a.15386.cn/app/controller/Index.php ( 4.81 KB )
  104. /yingpanguazai/ssd/ssd1/www/a.15386.cn/app/BaseController.php ( 2.05 KB )
  105. /yingpanguazai/ssd/ssd1/www/a.15386.cn/vendor/topthink/think-orm/src/facade/Db.php ( 0.93 KB )
  106. /yingpanguazai/ssd/ssd1/www/a.15386.cn/vendor/topthink/think-orm/src/db/connector/Mysql.php ( 5.44 KB )
  107. /yingpanguazai/ssd/ssd1/www/a.15386.cn/vendor/topthink/think-orm/src/db/PDOConnection.php ( 52.47 KB )
  108. /yingpanguazai/ssd/ssd1/www/a.15386.cn/vendor/topthink/think-orm/src/db/Connection.php ( 8.39 KB )
  109. /yingpanguazai/ssd/ssd1/www/a.15386.cn/vendor/topthink/think-orm/src/db/ConnectionInterface.php ( 4.57 KB )
  110. /yingpanguazai/ssd/ssd1/www/a.15386.cn/vendor/topthink/think-orm/src/db/builder/Mysql.php ( 16.58 KB )
  111. /yingpanguazai/ssd/ssd1/www/a.15386.cn/vendor/topthink/think-orm/src/db/Builder.php ( 24.06 KB )
  112. /yingpanguazai/ssd/ssd1/www/a.15386.cn/vendor/topthink/think-orm/src/db/BaseBuilder.php ( 27.50 KB )
  113. /yingpanguazai/ssd/ssd1/www/a.15386.cn/vendor/topthink/think-orm/src/db/Query.php ( 15.71 KB )
  114. /yingpanguazai/ssd/ssd1/www/a.15386.cn/vendor/topthink/think-orm/src/db/BaseQuery.php ( 45.13 KB )
  115. /yingpanguazai/ssd/ssd1/www/a.15386.cn/vendor/topthink/think-orm/src/db/concern/TimeFieldQuery.php ( 7.43 KB )
  116. /yingpanguazai/ssd/ssd1/www/a.15386.cn/vendor/topthink/think-orm/src/db/concern/AggregateQuery.php ( 3.26 KB )
  117. /yingpanguazai/ssd/ssd1/www/a.15386.cn/vendor/topthink/think-orm/src/db/concern/ModelRelationQuery.php ( 20.07 KB )
  118. /yingpanguazai/ssd/ssd1/www/a.15386.cn/vendor/topthink/think-orm/src/db/concern/ParamsBind.php ( 3.66 KB )
  119. /yingpanguazai/ssd/ssd1/www/a.15386.cn/vendor/topthink/think-orm/src/db/concern/ResultOperation.php ( 7.01 KB )
  120. /yingpanguazai/ssd/ssd1/www/a.15386.cn/vendor/topthink/think-orm/src/db/concern/WhereQuery.php ( 19.37 KB )
  121. /yingpanguazai/ssd/ssd1/www/a.15386.cn/vendor/topthink/think-orm/src/db/concern/JoinAndViewQuery.php ( 7.11 KB )
  122. /yingpanguazai/ssd/ssd1/www/a.15386.cn/vendor/topthink/think-orm/src/db/concern/TableFieldInfo.php ( 2.63 KB )
  123. /yingpanguazai/ssd/ssd1/www/a.15386.cn/vendor/topthink/think-orm/src/db/concern/Transaction.php ( 2.77 KB )
  124. /yingpanguazai/ssd/ssd1/www/a.15386.cn/vendor/topthink/framework/src/think/log/driver/File.php ( 5.96 KB )
  125. /yingpanguazai/ssd/ssd1/www/a.15386.cn/vendor/topthink/framework/src/think/contract/LogHandlerInterface.php ( 0.86 KB )
  126. /yingpanguazai/ssd/ssd1/www/a.15386.cn/vendor/topthink/framework/src/think/log/Channel.php ( 3.89 KB )
  127. /yingpanguazai/ssd/ssd1/www/a.15386.cn/vendor/topthink/framework/src/think/event/LogRecord.php ( 1.02 KB )
  128. /yingpanguazai/ssd/ssd1/www/a.15386.cn/vendor/topthink/think-helper/src/Collection.php ( 16.47 KB )
  129. /yingpanguazai/ssd/ssd1/www/a.15386.cn/vendor/topthink/framework/src/think/facade/View.php ( 1.70 KB )
  130. /yingpanguazai/ssd/ssd1/www/a.15386.cn/vendor/topthink/framework/src/think/View.php ( 4.39 KB )
  131. /yingpanguazai/ssd/ssd1/www/a.15386.cn/vendor/topthink/framework/src/think/Response.php ( 8.81 KB )
  132. /yingpanguazai/ssd/ssd1/www/a.15386.cn/vendor/topthink/framework/src/think/response/View.php ( 3.29 KB )
  133. /yingpanguazai/ssd/ssd1/www/a.15386.cn/vendor/topthink/framework/src/think/Cookie.php ( 6.06 KB )
  134. /yingpanguazai/ssd/ssd1/www/a.15386.cn/vendor/topthink/think-view/src/Think.php ( 8.38 KB )
  135. /yingpanguazai/ssd/ssd1/www/a.15386.cn/vendor/topthink/framework/src/think/contract/TemplateHandlerInterface.php ( 1.60 KB )
  136. /yingpanguazai/ssd/ssd1/www/a.15386.cn/vendor/topthink/think-template/src/Template.php ( 46.61 KB )
  137. /yingpanguazai/ssd/ssd1/www/a.15386.cn/vendor/topthink/think-template/src/template/driver/File.php ( 2.41 KB )
  138. /yingpanguazai/ssd/ssd1/www/a.15386.cn/vendor/topthink/think-template/src/template/contract/DriverInterface.php ( 0.86 KB )
  139. /yingpanguazai/ssd/ssd1/www/a.15386.cn/runtime/temp/ddd9f22575e70c4cf9ff10874661a7e5.php ( 12.06 KB )
  140. /yingpanguazai/ssd/ssd1/www/a.15386.cn/vendor/topthink/think-trace/src/Html.php ( 4.42 KB )
  1. CONNECT:[ UseTime:0.000580s ] mysql:host=127.0.0.1;port=3306;dbname=a_15386;charset=utf8mb4
  2. SHOW FULL COLUMNS FROM `fenlei` [ RunTime:0.000864s ]
  3. SELECT * FROM `fenlei` WHERE `fid` = 0 [ RunTime:0.002374s ]
  4. SELECT * FROM `fenlei` WHERE `fid` = 63 [ RunTime:0.000293s ]
  5. SHOW FULL COLUMNS FROM `set` [ RunTime:0.000465s ]
  6. SELECT * FROM `set` [ RunTime:0.000216s ]
  7. SHOW FULL COLUMNS FROM `article` [ RunTime:0.000506s ]
  8. SELECT * FROM `article` WHERE `id` = 458617 LIMIT 1 [ RunTime:0.000539s ]
  9. UPDATE `article` SET `lasttime` = 1779594130 WHERE `id` = 458617 [ RunTime:0.002064s ]
  10. SELECT * FROM `fenlei` WHERE `id` = 64 LIMIT 1 [ RunTime:0.000300s ]
  11. SELECT * FROM `article` WHERE `id` < 458617 ORDER BY `id` DESC LIMIT 1 [ RunTime:0.000457s ]
  12. SELECT * FROM `article` WHERE `id` > 458617 ORDER BY `id` ASC LIMIT 1 [ RunTime:0.000376s ]
  13. SELECT * FROM `article` WHERE `id` < 458617 ORDER BY `id` DESC LIMIT 10 [ RunTime:0.002073s ]
  14. SELECT * FROM `article` WHERE `id` < 458617 ORDER BY `id` DESC LIMIT 10,10 [ RunTime:0.000885s ]
  15. SELECT * FROM `article` WHERE `id` < 458617 ORDER BY `id` DESC LIMIT 20,10 [ RunTime:0.000873s ]
0.085169s