招聘公告:点击跳转👉【南宁】六险二金、月薪5.5-10k、各类奖励、人才补贴、招56人!中国能建广西院2026届毕业生校园招聘正式开启
招聘时间:11月29日截止
笔试内容
中国能建广西电力设计院笔试内容通常包括以下模块:
1.通用能力测试
行政职业能力测试(行测):包含言语理解与表达、数量关系、判断推理、资料分析等题型,考察基本思维能力、分析解决问题能力和数据处理能力。
常识判断:涉及政治、经济、法律、科技等方面的知识,重点考查对时政热点、企业相关政策及通用常识的了解。
2.专业知识测试
电气工程类:电路原理、电力系统分析、电气设备原理、新能源技术等,适用于电气设计、电力系统规划等岗位。
土木工程类:工程力学、结构设计、工程制图、工程项目管理等,针对结构设计、土建工程管理等岗位。
给排水工程类:给排水系统设计、水力学、水质处理等,适用于给排水工程设计岗位。
热能工程类:热力学、传热学、流体力学等,与热能动力系统设计等相关岗位相关。
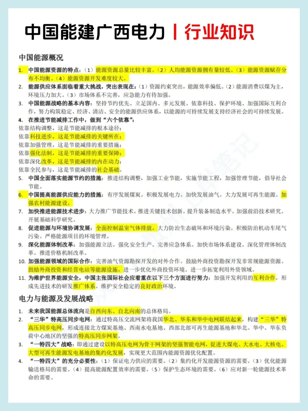
3.企业认知与行业知识
中国能建的企业历史、核心业务、企业文化和发展战略。
能源电力行业的政策法规、技术发展趋势,如“双碳”目标、新型电力系统建设等。具体考试内容可能因岗位类型和招聘年份略有调整,建议结合招聘公告和岗位要求进行针对性复习。




备考资料小编已经准备好啦~
扫码获取
2025中国能建广西电力设计院备考资料包


