最近,广西投资集团2025年校园招聘,省属国企、六险二金、各种津补贴、待遇优厚!岗位众多!据说应届生起薪一般在7000-10000元/月左右,符合重点引进人才标准的本科生、硕士、博士,以及高技能人才,可享受5-20万元人才补贴。其他福利补贴也是很优厚的,这家国企很值得大家冲一波!接下来小编给大家讲讲广西投资集团到底考什么。
招聘公告:点击跳转👉区直国企、六险二金、各种津补贴、待遇优厚!广投集团2026届秋季校园招聘全面启动(12月20日截止)
招聘时间:2025年10月14日-12月20日止
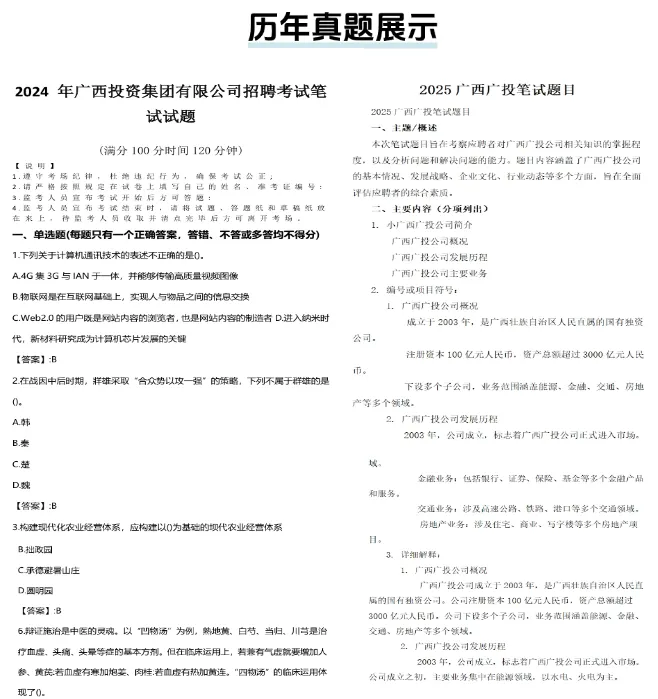
笔试内容

备考资料小编已经准备好啦~
扫码获取
2025广西投资集团备考资料包
(笔试、面试视频、真题)


扫码获取
2025广西投资集团备考资料包
(笔试、面试视频、真题)


