![]() | ![]() |
2025年10月25日事业单位考试《综合应用能力》试题及答案解析(A类)
注:此试题来源于考生回忆及网络整理,仅供学习参考!
材料一:
中小企业在经济社会发展中发挥着举足轻重的作用。习近平总书记对促进中小企业发展工作作出了一系列重要指示批示,强调要为中小企业发展营造良好环境,加大对中小企业支持力度,着力在推动企业创新上下功夫,激发涌现更多专精特新中小企业。中小企业服务中心是为中小企业提供综合性服务的机构,它的成立体现了党和政府对中小企业的关怀与扶持。
A市中小企业服务中心(以下简称“中心”)是Z省A市工业和信息化局下属公益一类事业单位。其主要职责是:为全市中小企业发展提供服务,调研提出中小企业服务体系建设规划;为中小企业提供政策指导、法律咨询、创业导向、人才培训、管理咨询、融资促进、对外交流、信息沟通、技术推广等服务;构建创新创业和中小企业培育成长服务机制;负责建设管理A市中小企业公共服务平台;完成上级部门交办的其他工作任务,中心内设综合部、投融资部、信息部、培训部、政策研究部,创新发展部等部门。
小张是综合部主任助理,协助主任处理各项事务。
材料二:
为解决中小企业在政策享受、经营管理、市场拓展、技术创新等方面的实际困难,A市在全国率先出台《“支企服务专员”管理暂行办法》,这标志着“支企服务专员”制度开始实施。A市根据企业需求精准设置岗位,面向优秀应届高校毕业生招募支企服务专员,每名专员服务多家企业,每家重点企业配备1名专员,服务期为2年。几年来,A市已招募了上百名支企服务专员,将他们选派到全市各工业园区的数百家企业,参与定制化服务工作,形成了独具特色的服务企业“A市模式”,该模式汇集工信、人社、财政、商务等部门资源,精准构建“主动导办、全程帮办、委托代办”服务网络。
“支企服务专员真的很好!我们急需生物技术专业方面的人才,但面试了好多人都不太合适,多亏专员小刘帮我们跟相关高校取得联系,不仅使我们招到了心仪的毕业生,而且帮我们和高校专业老师牵线搭桥,开展合作,为我们的科技研发提供了很大助力。”某企业人事部门负责人说,“为留住人才,我们竭尽全力,但还是有几名技术骨干因为落户和子女上学等问题想要跳槽。幸好有专员小王帮助我们反映,经多方协调,最终解决了他们的后顾之忧,稳定了我们的人才队伍,真正做到了把企业‘上门’改成专员‘跑腿’。”某高新技术企业负责人说。
在落实“支企服务专员”制度过程中,中心在市工信局领导下,按照市人力资源社会保障局的要求,根据全市经济发展需要和企业切实需求,精心设置了经济金融、智能机械、生物医药、环境科技、综合服务等多类岗位,向社会发布招聘公告,明确招聘条件、考试安排、服务期限、待遇保障等信息,吸引了众多优秀应届高校毕业生报名参考,经过资格初审、笔试、面试、体检、公示等环节,最终选拔出综合素质高、专业技能强的支企服务专员。
为确保新入职人员尽快适应专员岗位,中心邀请相关专家对他们进行集中培训,培训合格后才能上岗,中心还定期举办经验交流会,邀请优秀专员分享工作经历和心得体会,以提升专员队伍为企业服务的能力。中心和各工业园区管委会对专员实行双重管理,根据专员定期汇报的工作情况进行考核,确保“支企服务专员”制度落到实处,在待遇方面,A市为专员按月发放生活补贴,统一办理社保,所需经费由财政和工业园区管委会共同承担。此外,A市还设立了专项奖励基金,对表现突出的专员给予物质和精神奖励。
“我们专员岗位还是挺有吸引力的,每年都有很多高校毕业生前来应聘。”中心相关负责人说,“服务期满考核合格后,我们会向用人单位择优推荐,帮助他们再就业,经过锻炼和培养,这些专员能力都很强,而且有丰富的工作经验,再就业去向一般都很好。这样一来,不仅提升了专员的职业发展空间,也增强了这项制度的吸引力和延续性。”专员小王表示:“这项制度让我们在服务企业的同时,也有了更好的职业保障和发展前景。我会继续努力,为企业提供更优质的服务,也为自己的职业生涯打下坚实基础。”
为进一步扩大“支企服务专员”制度的认知度和影响力,A市积极加强宣传推广,充分发挥电视,广播、报纸、政府网站、社交平台的作用,通过多种形式让全社会了解“支企服务专员”制度,特别是让高校学生看到专员岗位对自身未来发展的好处,也进一步增强专员们的荣誉感,激发工作积极性。
材料三:
为进一步优化营商环境,A市服务企业联席会议36个成员单位共同打造了企业政策服务“一点通”平台,中心是“一点通”平台的承建和运营方,横向联合对接协调市级各委办局,纵向联通区、镇(街)中小企业主管部门,为企业提供一站式政策集成服务,方便企业获取最新、最全的政策信息。
A市广播电视台《问政A市》栏目围绕优化营商环境开设了“营商环境大家谈”节目,中心受邀参与了“企业政策服务优化”这一期的节目录制。在录制现场,通过几个短片介绍了A市企业政策服务“一点通”平台的建设和运营情况。由特邀评论员、企业代表等组成的“问政观察团”,就平台相关问题进行了提问,中心负责人现场回应。以下是节目录制现场的部分场景。
【大家谈-成效篇】
中心李主任:截至上月底,企业政策服务“一点通”平台汇集了来自所有成员单位的政策文件1197条、政策项目11069条、惠企政策资讯15929条;平台用户7909个,其中企业用户1286个,个人用户6623个;平台浏览量65万次;受理并答复在线咨询3561条。平台上线运行一年多,已成为企业政策获取、政策咨询和政策申报的首选渠道。我们的平台还需要进一步完善,希望多听听大家的意见。
【大家谈-观察团篇】
特邀评论员赵教授:习近平总书记指出,中小企业联系千家万户,是推动创新、促进就业、改善民生的重要力量。“一点通”平台全面助力企业突破发展瓶颈,进一步优化了营商环境,提升了政务服务的针对性、实效性。为了体验“一点通”平台的使用效果,我试过查找一些文件,还是挺方便的。但也发现了一些问题,比如平台检索的智能化和便捷程度还不够高,想查询某个政策必须知道它的准确名称,差一个字就搜不到。
某农业机械有限公司穆总经理:我们是一家民营农机企业,近年来国家对我们的扶持力度很大,有各种补贴、专项资金可以申请,但涉及的部门太多了,有时候在农业农村部门,有时候在其他部门,真的有点搞不清楚。我们公司在“一点通”平台注册后,发现平台把各种政策都集中在一起,还会定期进行推送,这真不错。但有时候信息太多了,实在看不过来,前段时间有个惠及农机企业的政策出台,我们就没注意到,差点错过申请时间,平台的推送工作能不能更细一些?
某科技公司贾董事长:我们公司在L市有分公司,L市政策服务平台更新速度特别快,政策发布后很快就可以在平台上看到,平台上有不同的政策分类标签,里面都有相应的政策内客,标签还可以个性化定制,我们的“一点通”平台还做不到。
某科技有限公司刘总监:我们是一家科技企业,有几百名员工,行业特点要求我们尽快了解最新的政策内容和政策走向,我们对“一点通”平台是寄予厚望的,所有中层管理者都注册了账号,经过这段时间的使用,平台上汇集的政策信息对我们很有帮助。但有几次,我们了解到某些政策文件已经出台,可是很长时间后才在平台上看到,平台上的链接也不能直接分享,每次只能把我觉得有用的文件名称发给其他同事,他们再去平台上查看,还是挺麻烦的。
【大家谈-现场互动篇】
观众甲:我是挺喜欢看政策解读的,可以了解很多和政策相关的信息。但我发现平台上的一些政策解读干巴巴的,读不下去;有的政策解读使用的专业术语太多了,字我都认识,内容理解起来很困难;有的说得又很宏观,具体何操作没讲清楚,靠我们自己摸索太难了。
观众乙:我们今年年初在平台上申请了专项补贴,按照规定应该在一个月内到账。可是,一个多月后平台才通知我,说一周之内会到账,结果直到今天也没收到钱,平台到底靠不靠谱呀!
观众丙:上个月我去服务大厅咨询注册企业的相关政策时才知道,原来咱们市有个“一点通”平台,在线就能了解企业注册登记的全流程,不用专门跑一趟。我回想起来,一些部门的公众服务号上还真提到过这个平台,但是之前也不知道它是干什么的,没太在意。工作人员还告诉我,很多公共场所都有“一点通”平台的海报,我后来留心观察,发现一些地方确实有,但我们公司附近没见过。
中心李主任:感谢大家提出的宝贵意见和建议,我们会认真研究、持续改进,对于中心职能以外的问题我们会及时反馈给相关部门,也欢迎大家持续关注支持“一点通”平台。
【大家谈-他山之石篇】
《问政A市》栏目组专程赴L市采访了该市中小企业服务中心,在采访短片中,该市“政策通”网站的置顶板块“企业政策计算器”引人瞩目,L市中心负责人介绍:这是根据政策等级、政策主题、企业规模等不同,为企业打造的“千企千面”交互界面,企业在“计算器”不同模块中输入相关信息,点击“计算”按钮,就可以直接获取所有匹配政策。此外,我们把相同主题或关联度高的政策聚合成政策专区,用户选择相关专区,就可以更快捷、更全面地获取政策信息。同时,平台根据企业申报的行业类型、经营指标等信息,为企业绘制“数字画像”,按需进行推送,实现了“政策找企业”。平台还利用大数据,建立了“政策红黑榜”,政策督导部门可根据“政策红黑榜”对各部门进行评估考核,督促解决政策质量不高、政策不兑现等问题。
节目录制结束后,中心准备对企业政策服务“一点通”平台进行迭代升级,为企业提供更便捷高效的政策服务。
材料四:
专精特新企业具有专业化、精细化、特色化和新颖化的发展特征,是推动经济高质量发展的重要引擎。A市市委市政府高度重视专精特新企业的培育与发展,出台了《A市专精特新中小企业培育工作三年行动方案(2024—2026年)》。方案明确提出:要大力实施梯度培育,建立创新型中小企业、专精特新中小企业、专精特新“小巨人”企业三级梯度培育库,全面构建梯度培育体系。到2026年,全市入库培育创新型中小企业1000家以上;新培育认定省级专精特新中小企业100家以上;争创国家级专精特新“小巨人”企业10家以上。
A市工业和信息化局是梯度培育工作的主要负责单位,中心负责协助做好具体服务工作。工信局提出,根据企业申报条件的成熟程度,划分“基础培育、创新培育、精选培育”三个培育层级,实施靶向培育。中心运用大数据分析判断企业在远、中、近期的发展成熟度以及市场定位和要求等,对申请入库企业进行培育指导。
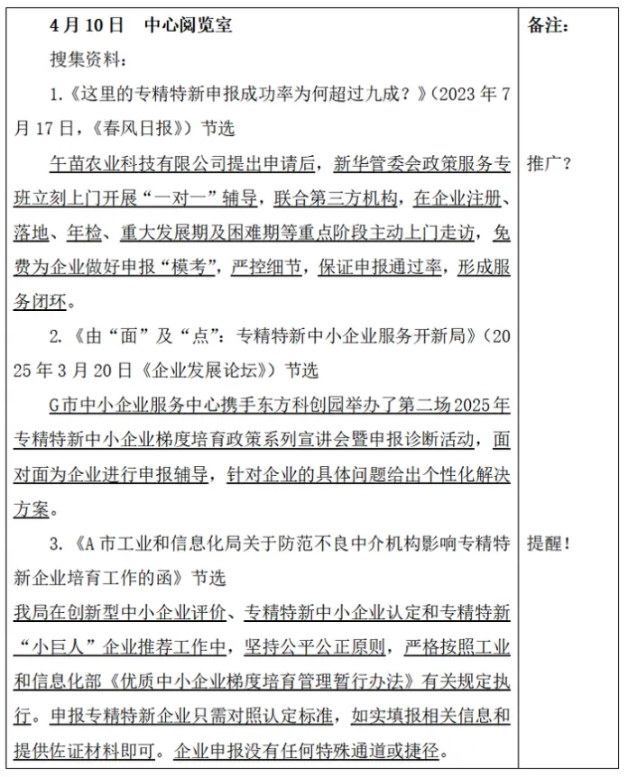
春晖开发区成立于1998年,有新能源、新农业、新材料、装备制造等中小企业503家。2024年3月份,春晖开发区共有30家企业纳入梯度培育库。截至2024年底,培育库中“精选培育”层级的22家高新技术企业仅有4家成功入选省级专精特新中小企业名单。相较于全市同类开发区,春晖开发区无论是申请入库的企业比例,还是通过评审的企业数量,都远远低于平均水平。为提高春晖开发区企业入库积极性和申报成功率,中心开展了一次专题调研,小张作为调研组成员,负责资料收集整理。以下是他的部分工作笔记。




材料五:
2025年3月,省工信厅公布了2024年度全省中小企业公共服务示范平台的运行考核结果,A市企业综合服务平台被评为优秀中小企业公共服务平台,这已经是它第七次获得这一称号,A市中小企业服务中心还是全省唯一获得“国家优秀基层中小企业公共服务机构”荣誉的单位。为表彰先进,树立典型,《A市日报》向中心征集稿件,进行专栏报道。为此,综合部组成了宣传报道小姐,由小张带队,对中心工作人员和服务对象进行走访,全面采集信息。
中心宽敞明亮的服务大厅内,工作人员介绍:“我们提供的是一站式服务,企业无论是需要政策法规咨询、融资对接,还是人员培训,都能在这里找到专业的服务团队。”宣传报道小组注意到,服务大厅设立了诉求直通、产业创新、增资扩产、惠企政策、市场推广、金融服务等窗口,从窗口设置到服务流程、每一处细节都透露出中心对企业需求的精准把握和高效响应。
在走访过程中,流体设备有限公司负责人郑先生激动地分享了他们数字化流程改造的经历。“我们公司从专做球阀贸易转为研产销一体化、数字化转型升级的要求更高了,但几次引入新的数字化管理系统都未能成功,我们很迷茫,不知道问题出在哪里。”郑先生感慨道,“多亏你们中心及时伸出了援手,帮我们请来了高校和科研院所的专家,组成了专家顾问组,这些专家不仅具备深厚的专业知识,还拥有丰富的实践经验。我们只用两周时间就成功上线了‘管阀通’数字化管理平台。”郑先生兴奋地说:“这不仅仅是一个技术平台的引入,更是一场生产方式的革命,它深刻影响了我们的员工管理、产品质量以及成本控制。去年,公司的产值约3000万元,今年预计将超过6000万元,这离不开你们的大力支持。”该企业支企服务专员小郭补充道:“高精深的技术领域离不开专业力量支持和配套保障,为此,中心成立了专业服务工作站,聘请了有关专家、学者组建‘智囊团’,在技术诊断、攻关支持、科技创新、法律合规等方面为企业提供更精准的指导。”
郑先生继续说道:“中心还通过多种方式让我们有机会直接和政府相关部门负责人面对面交流。记得在一次‘圆桌对话’时,我反映了我们在数字化转型过程中遇到的难题,相关部门及时给予了回应和支持。这种沟通方式直接而有效,真正做到了急企业之所急、想企业之所想,你们中心是企业在成长道路上不可或缺的坚实后盾。”
在另外几家企业,宣传报道小组了解到了中心是如何实施“服务下沉”行动,将最新的政策信息和服务资源送到企业手中的。东风传媒是一家长期聚焦数码类产品的电子商务公司,今年以来,面对快速多变的市场环境,公司尝试在新的领域拓宽产品品类。公司副总裁吴先生介绍:“在了解到我们的诉求后,你们中心迅速行动,提供了精准有效的定制化服务。通过组织线下沙龙等方式,帮助我们找到了与牛排企业的合作机会,帮我们敲开了食品行业的大门。”在白云鞋材公司,负责人陈先生对中心表达了感激之情:“没有你们的引导和支持,我们可能还对很多政策不了解。现在,我们不仅被认定为高新技术企业,还因此获得了更多的市场机会和合作资源。你们这种主动服务的精神,让我们这些中小企业感到非常温暖和安心。”
宣传报道小组来到平湖泵业集团,该企业负责人介绍说:“我们集团在技改过程中遇到了一些消防安全方面的问题,中心知道后,第一时间对接设计单位、资规部门和消防部门,做了两次专题研究,对厂区规划进行了研判,最终提出了一个科学合理的解决方案,并派来专人全程跟踪处理。”该负责人继续说道:“我们线上线下提出的很多问题,都通过你们的全周期闭环处置机制得到了切实有效的解决,你们还定期对服务效果进行评估和反馈,真正让我们感受到服务流程和内容在不断优化。”中心在服务中小企业方面的创新精神和务实作风,给宣传报道小组成员留下了深刻的印象。
问题一:
假如你是A市中小企业服务中心综合部主任助理小张,请根据背景材料完成下列任务。
A市拟将“支企服务专员”制度的成功实践选入《A市高质量发展典型案例汇编》,你负责提供相关素材。根据材料2,总结A市实施“支企服务专员”制度的做法。(30分)
要求:概括准确、内容全面、条理清晰、语言简洁,不超过350字。
问题二:
假如你是A市中小企业服务中心综合部主任助理小张,请根据背景材料完成下列任务。
中心拟召开企业政策服务“一点通”平台专项工作研讨会,你准备在会上就如何更好发挥平台功能提出建议。根据材料3,列出建议的具体内容。(35分)
要求:内容全面、条理清晰、针对性强、具体可行,不超过350字。
问题三:
假如你是A市中小企业服务中心综合部主任助理小张,请根据背景材料完成下列任务。
为进一步推动专精特新中小企业申报工作,中心在前期工作基础上,准备与春晖开发区管委会和“精选培育”企业召开一次沟通交流会,中心李主任将在会上发言,根据材料4,撰写发言稿提纲供其参考。(40分)
要求:角色定位准确、目的明确、思路清晰、考虑周全、有针对性,不超过400字。
问题四:
假如你是A市中小企业服务中心综合部主任助理小张,请根据背景材料完成下列任务。
近日,中心要向《A市日报》送交宣传稿件。根据材料5,以《创新服务,共筑发展梦——A市中小企业服务中心为企服务的经验做法》为题目,撰写这篇宣传稿。(45分)
要求:主题鲜明、内容全面、结构完整、语言流畅,不超过600字。

事业单位分类考试真题汇总(A类)


