![]() |
国家公务员考试笔试真题汇总:内含2014年—2025年国家公务员考试笔试真题,包含行测24套+申论24套,试题均有答案解析,并分开排版。试题来源于考生回忆及网络整理,仅供学习参考。后附有目录及部分内容截图。
注:资料已排版好,为PDF电子版资料,可打印。


注:已经购买及第会员年卡的考生,直接识别扫码领取(时政会员不含此资料)!
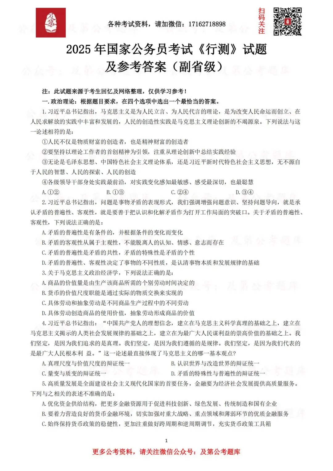
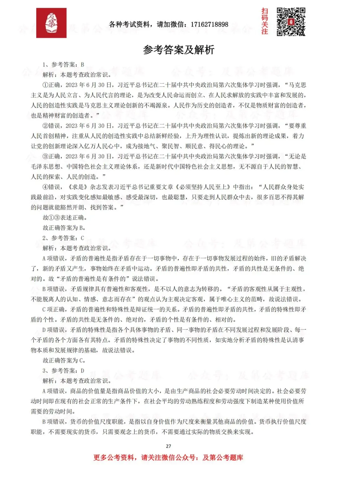
国考行测真题(点击图片可放大查看)
| 目录 | 样页 | 样页 |
![]() | ![]() | ![]() |
国考申论真题(点击图片可放大查看)
| 目录 | 样页 | 样页 |
![]() | ![]() | ![]() |

注:已经购买及第会员年卡的考生,直接识别扫码领取(时政会员年卡不含此资料)!
推荐购买会员年卡
| 及第会员(年卡) | ||
点击查看会员年卡介绍或添加客服微信咨询:17162718898 |


更多考试干货,点击以下文字查看 | ||
党史重要会议 | ||
| 政治理论考点 | ||
| 重点推荐:点击查看会员年卡介绍 |
每日发布各种公基考点及试题

公基|常识|真题|模拟题