2026德宏职业学院招聘专职辅导员面试核心考点梳理高分答题框架历年真题卷往年试卷,助你一次上岸2026德宏职业学院招聘专职辅导员面试核心考点梳理高分答题框架历年真题卷往年试卷,助你一次上岸2026德宏职业学院招聘专职辅导员面试全攻略:从简历优化到情景模拟,手把手教你拿高分2026德宏职业学院招聘专职辅导员面试:高频问题清单 + 标准答案模板,备考效率翻倍真题经验类2026德宏职业学院招聘专职辅导员面试:近 3 年真题汇总 + 高分考生答题思路拆解2026德宏职业学院招聘专职辅导员面试:过来人分享 3 大核心技巧,避开 80% 的扣分陷阱2026德宏职业学院招聘专职辅导员面试:情景模拟题怎么答?附真实案例与评分标准冲刺备考类2026德宏职业学院招聘专职辅导员面试冲刺:7 天备考计划 + 必备知识点速记手册2026德宏职业学院招聘专职辅导员面试:政策热点解读 + 职业认知类问题满分答法2026德宏职业学院招聘专职辅导员面试:仪容仪表 + 礼仪规范,细节决定成败针对性提醒类2026德宏职业学院招聘专职辅导员面试:职业院校专属考点解析,这些内容一定要重点准备2026德宏职业学院招聘专职辅导员面试情景模拟题历年真题怎么答?2026德宏职业学院招聘辅导员结构化面试真实高分考生案例评分标准冲刺备考


请添加微信!

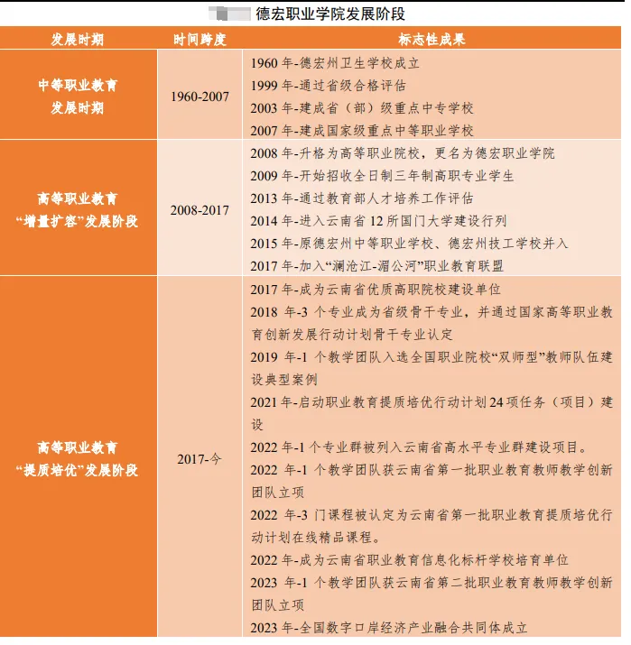
德宏职业学院“十四五”发展规划提出:立足沿边、服务云南、面向全国、辐射南亚东南亚,全面服务沿边区域经济社会跨越发展,紧密结合云南省全力打造世界一流“绿色能源”“绿色食品”“健康生活目的地”三张牌和德宏州“沿边开放示范区、乡村振兴示范区、民族团结进步示范区”的发展定位,突出培养沿边少数民族地区“德技双优”的高素质应用型人才的办学特色,以全日制高职教育为主,努力发展继续教育和职业培训,积极开展专本贯通试点工作,创造条件申办本科层次职业教育。“一年成势,二年成式,三年成是,五年成事”,努力建设成为云南领先、全国一流的边疆民族地区综合性的国家“双高”职业院校和本科层次职业学校。




德宏职业学院校训:厚德自强,诚信和谐;
德宏职业学院校风:艰苦敬业,求实创新;
德宏职业学院教风:博学善教,严谨爱生;
德宏职业学院学风:刻苦求知,尊师守纪。
德宏职业学院校庆日为每年的 9 月 28 日。





德宏职业学院地址:云南省德宏傣族景颇族自治州芒市营水路11号
德宏职业学院官网:www.yndhvc.com























请添加微信!







本公众号团队押中了2025年11月28日云南大学招聘辅导员笔试原题高达48分!►►有图有真相
本公众号团队押中了2025年8月28日云南师范大学招聘专职辅导员笔试原题高达33.5分!►►有图有真相
押中2025年3月15日云南省公务员考试省考政治理论部分10题押中7题原题 (点击查看,有图有真相)
押中2023年6月11日云南民族大学预聘制招聘教师笔试试题29分,且题型全部押中! (点击查看,有图有真相)
押中2020年7月24日昆明理工大学招聘高校辅导员笔试真题45.5分原题 (点击查看,有图有真相)
成功押中2020年6月13日云南基础教育学校事业单位教师笔试真题12题(点击查看,有图有真相)
考前预测卷A卷押中2018曲靖烟草公司综合类原题15题(点击查看,有图有真相)
