招聘面试
笔试真题
招聘真题
国企考试
当前位置:
首页
>
招聘真题
>天津教师招聘教综+学科真题(含25年)
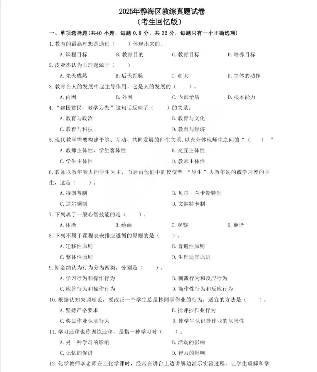
天津教师招聘教综+学科真题(含25年)
2026-05-21 22:25:10
天津教师招聘教综+学科真题(含25年)
天津教招真题
教综+学科
26年天津教师招聘开始了
和平区、河西区、河东区、河北区、南开区
26年公告,3月14日完成笔试
大家备考要抓紧时间了
笔试内容为:20%教基+80%学科
真题是最具含金量的
15个科目真题给大家集齐全了
教基、语文、数学、英语、政治、历史、地理、物理、
化学、生物、幼儿、信息技术、音乐、化学、体育、心理健康
资料预览
关注公众号,回复
【天津
】
获取相关资料
本文来自网友投稿或网络内容,如有侵犯您的权益请联系我们删除,联系邮箱:wyl860211@qq.com 。
揭西农商行笔试题库及真题解析分享!背完保底80+
2026.1.24济南历城教师招聘笔试真题解读
最新文章
揭西农商行笔试题库及真题解析分享!背完保底80+
【刷真题啦】淄博市教师招聘历年真题,熬夜刷
杭州提前批丨笔试真题(萧山+钱塘)名师线上直播讲解
2011-2025年教资笔试考试历年真题及答案中小幼含科三 免费可打印
【省属国企】广西投资集团笔试考什么?薪资待遇多少?一篇说清楚(附笔试资料)
【教资笔试】26上教资全套资料包免费分享!(全科笔试合集+西米学府、coco笔记+必背题汇总+口诀考点+网课++题库)新增1.23更新
2026上半年教资笔试,【初中数学】网课视频+三色笔记+历年+考前押题,全套资料一次上岸!
【教资笔试】26+25教资笔试资料汇总(科目一+科目二+科三完整网课+必背题汇总+笔记pdf+三色笔记+模拟卷+专项突破+题库+通关资料包)
2026年1月20日YN省税务系统遴选笔试真题及答案解析(行政类)考生回忆及整理收集,仅供参考!
2024年湖北三支一扶笔试真题
热门文章
26重庆市三支一扶笔试历年真题14-25年(缺19、20年)附答案解析+全套备考资料包
最新真题必刷!安徽省2026年版中小学教师公开招聘省命题考试卷及全新版解析!
连年压中中传笔试考题,上岸学子亲自背书.
2017年1月2日江苏省南京市教师招聘真题
(18-24年)佛山南海教师招聘真题及解析
洞头国企面试班9月21(明日)开课!另外温州事业真题免费领哦~
【教资笔试】26上教资全套资料包免费分享!(全科笔试合集+西米学府、coco笔记+必背题汇总+口诀考点+网课++题库)新增1.22更新
2026年1月20日YN省税务系统遴选笔试真题及答案解析(行政类)根据考生回忆整理收集,不作为标准,仅供参考!
2026年山东事业单位统考,3.22笔试,附2025年真题
湖南省国家电网招聘考试机械动力类真题汇编
随机文章
10个月宝宝每天需要喝多少奶粉?
三台县公安局招聘警务辅助人员60名(附真题卷)
中江县公安局招聘警务辅助人员60名(附真题卷)
26淄博市教师招聘历年真题及考前押题卷
中小幼教资笔试历年真题+答案解析汇总PDF合集
【26教招】天津市教师招聘公告考试|附真题•含各学科及专业知识!超全!(免费分享)
2022年1月22日江苏省南京市教师招聘真题
启东市公安局招聘警务辅助人24名(附真题卷)
【真题】安徽大学非法学复试真题(专业课笔试+专业课面试+英语口语面试)全套
【教资笔试】26上教资全套资料包免费分享!(全科笔试合集+西米学府、coco笔记+必背题汇总+口诀考点+网课++题库)新增1.21更新
天津社区工作者笔试历年真题(2019-2025年)含答案解析,可下载打印
基本
文件
流程
错误
SQL
调试
请求信息 : 2026-05-24 11:45:34 HTTP/2.0 GET : https://a.15386.cn/a/458338.html
运行时间 : 0.245223s [ 吞吐率:4.08req/s ] 内存消耗:4,510.71kb 文件加载:140
缓存信息 : 0 reads,0 writes
会话信息 : SESSION_ID=1017a32da46e90bd67e28645aad9cfd0
/yingpanguazai/ssd/ssd1/www/a.15386.cn/public/index.php ( 0.79 KB )
/yingpanguazai/ssd/ssd1/www/a.15386.cn/vendor/autoload.php ( 0.17 KB )
/yingpanguazai/ssd/ssd1/www/a.15386.cn/vendor/composer/autoload_real.php ( 2.49 KB )
/yingpanguazai/ssd/ssd1/www/a.15386.cn/vendor/composer/platform_check.php ( 0.90 KB )
/yingpanguazai/ssd/ssd1/www/a.15386.cn/vendor/composer/ClassLoader.php ( 14.03 KB )
/yingpanguazai/ssd/ssd1/www/a.15386.cn/vendor/composer/autoload_static.php ( 4.90 KB )
/yingpanguazai/ssd/ssd1/www/a.15386.cn/vendor/topthink/think-helper/src/helper.php ( 8.34 KB )
/yingpanguazai/ssd/ssd1/www/a.15386.cn/vendor/topthink/think-validate/src/helper.php ( 2.19 KB )
/yingpanguazai/ssd/ssd1/www/a.15386.cn/vendor/topthink/think-orm/src/helper.php ( 1.47 KB )
/yingpanguazai/ssd/ssd1/www/a.15386.cn/vendor/topthink/think-orm/stubs/load_stubs.php ( 0.16 KB )
/yingpanguazai/ssd/ssd1/www/a.15386.cn/vendor/topthink/framework/src/think/Exception.php ( 1.69 KB )
/yingpanguazai/ssd/ssd1/www/a.15386.cn/vendor/topthink/think-container/src/Facade.php ( 2.71 KB )
/yingpanguazai/ssd/ssd1/www/a.15386.cn/vendor/symfony/deprecation-contracts/function.php ( 0.99 KB )
/yingpanguazai/ssd/ssd1/www/a.15386.cn/vendor/symfony/polyfill-mbstring/bootstrap.php ( 8.26 KB )
/yingpanguazai/ssd/ssd1/www/a.15386.cn/vendor/symfony/polyfill-mbstring/bootstrap80.php ( 9.78 KB )
/yingpanguazai/ssd/ssd1/www/a.15386.cn/vendor/symfony/var-dumper/Resources/functions/dump.php ( 1.49 KB )
/yingpanguazai/ssd/ssd1/www/a.15386.cn/vendor/topthink/think-dumper/src/helper.php ( 0.18 KB )
/yingpanguazai/ssd/ssd1/www/a.15386.cn/vendor/symfony/var-dumper/VarDumper.php ( 4.30 KB )
/yingpanguazai/ssd/ssd1/www/a.15386.cn/vendor/topthink/framework/src/think/App.php ( 15.30 KB )
/yingpanguazai/ssd/ssd1/www/a.15386.cn/vendor/topthink/think-container/src/Container.php ( 15.76 KB )
/yingpanguazai/ssd/ssd1/www/a.15386.cn/vendor/psr/container/src/ContainerInterface.php ( 1.02 KB )
/yingpanguazai/ssd/ssd1/www/a.15386.cn/app/provider.php ( 0.19 KB )
/yingpanguazai/ssd/ssd1/www/a.15386.cn/vendor/topthink/framework/src/think/Http.php ( 6.04 KB )
/yingpanguazai/ssd/ssd1/www/a.15386.cn/vendor/topthink/think-helper/src/helper/Str.php ( 7.29 KB )
/yingpanguazai/ssd/ssd1/www/a.15386.cn/vendor/topthink/framework/src/think/Env.php ( 4.68 KB )
/yingpanguazai/ssd/ssd1/www/a.15386.cn/app/common.php ( 0.03 KB )
/yingpanguazai/ssd/ssd1/www/a.15386.cn/vendor/topthink/framework/src/helper.php ( 18.78 KB )
/yingpanguazai/ssd/ssd1/www/a.15386.cn/vendor/topthink/framework/src/think/Config.php ( 5.54 KB )
/yingpanguazai/ssd/ssd1/www/a.15386.cn/config/app.php ( 0.95 KB )
/yingpanguazai/ssd/ssd1/www/a.15386.cn/config/cache.php ( 0.78 KB )
/yingpanguazai/ssd/ssd1/www/a.15386.cn/config/console.php ( 0.23 KB )
/yingpanguazai/ssd/ssd1/www/a.15386.cn/config/cookie.php ( 0.56 KB )
/yingpanguazai/ssd/ssd1/www/a.15386.cn/config/database.php ( 2.48 KB )
/yingpanguazai/ssd/ssd1/www/a.15386.cn/vendor/topthink/framework/src/think/facade/Env.php ( 1.67 KB )
/yingpanguazai/ssd/ssd1/www/a.15386.cn/config/filesystem.php ( 0.61 KB )
/yingpanguazai/ssd/ssd1/www/a.15386.cn/config/lang.php ( 0.91 KB )
/yingpanguazai/ssd/ssd1/www/a.15386.cn/config/log.php ( 1.35 KB )
/yingpanguazai/ssd/ssd1/www/a.15386.cn/config/middleware.php ( 0.19 KB )
/yingpanguazai/ssd/ssd1/www/a.15386.cn/config/route.php ( 1.89 KB )
/yingpanguazai/ssd/ssd1/www/a.15386.cn/config/session.php ( 0.57 KB )
/yingpanguazai/ssd/ssd1/www/a.15386.cn/config/trace.php ( 0.34 KB )
/yingpanguazai/ssd/ssd1/www/a.15386.cn/config/view.php ( 0.82 KB )
/yingpanguazai/ssd/ssd1/www/a.15386.cn/app/event.php ( 0.25 KB )
/yingpanguazai/ssd/ssd1/www/a.15386.cn/vendor/topthink/framework/src/think/Event.php ( 7.67 KB )
/yingpanguazai/ssd/ssd1/www/a.15386.cn/app/service.php ( 0.13 KB )
/yingpanguazai/ssd/ssd1/www/a.15386.cn/app/AppService.php ( 0.26 KB )
/yingpanguazai/ssd/ssd1/www/a.15386.cn/vendor/topthink/framework/src/think/Service.php ( 1.64 KB )
/yingpanguazai/ssd/ssd1/www/a.15386.cn/vendor/topthink/framework/src/think/Lang.php ( 7.35 KB )
/yingpanguazai/ssd/ssd1/www/a.15386.cn/vendor/topthink/framework/src/lang/zh-cn.php ( 13.70 KB )
/yingpanguazai/ssd/ssd1/www/a.15386.cn/vendor/topthink/framework/src/think/initializer/Error.php ( 3.31 KB )
/yingpanguazai/ssd/ssd1/www/a.15386.cn/vendor/topthink/framework/src/think/initializer/RegisterService.php ( 1.33 KB )
/yingpanguazai/ssd/ssd1/www/a.15386.cn/vendor/services.php ( 0.14 KB )
/yingpanguazai/ssd/ssd1/www/a.15386.cn/vendor/topthink/framework/src/think/service/PaginatorService.php ( 1.52 KB )
/yingpanguazai/ssd/ssd1/www/a.15386.cn/vendor/topthink/framework/src/think/service/ValidateService.php ( 0.99 KB )
/yingpanguazai/ssd/ssd1/www/a.15386.cn/vendor/topthink/framework/src/think/service/ModelService.php ( 2.04 KB )
/yingpanguazai/ssd/ssd1/www/a.15386.cn/vendor/topthink/think-trace/src/Service.php ( 0.77 KB )
/yingpanguazai/ssd/ssd1/www/a.15386.cn/vendor/topthink/framework/src/think/Middleware.php ( 6.72 KB )
/yingpanguazai/ssd/ssd1/www/a.15386.cn/vendor/topthink/framework/src/think/initializer/BootService.php ( 0.77 KB )
/yingpanguazai/ssd/ssd1/www/a.15386.cn/vendor/topthink/think-orm/src/Paginator.php ( 11.86 KB )
/yingpanguazai/ssd/ssd1/www/a.15386.cn/vendor/topthink/think-validate/src/Validate.php ( 63.20 KB )
/yingpanguazai/ssd/ssd1/www/a.15386.cn/vendor/topthink/think-orm/src/Model.php ( 23.55 KB )
/yingpanguazai/ssd/ssd1/www/a.15386.cn/vendor/topthink/think-orm/src/model/concern/Attribute.php ( 21.05 KB )
/yingpanguazai/ssd/ssd1/www/a.15386.cn/vendor/topthink/think-orm/src/model/concern/AutoWriteData.php ( 4.21 KB )
/yingpanguazai/ssd/ssd1/www/a.15386.cn/vendor/topthink/think-orm/src/model/concern/Conversion.php ( 6.44 KB )
/yingpanguazai/ssd/ssd1/www/a.15386.cn/vendor/topthink/think-orm/src/model/concern/DbConnect.php ( 5.16 KB )
/yingpanguazai/ssd/ssd1/www/a.15386.cn/vendor/topthink/think-orm/src/model/concern/ModelEvent.php ( 2.33 KB )
/yingpanguazai/ssd/ssd1/www/a.15386.cn/vendor/topthink/think-orm/src/model/concern/RelationShip.php ( 28.29 KB )
/yingpanguazai/ssd/ssd1/www/a.15386.cn/vendor/topthink/think-helper/src/contract/Arrayable.php ( 0.09 KB )
/yingpanguazai/ssd/ssd1/www/a.15386.cn/vendor/topthink/think-helper/src/contract/Jsonable.php ( 0.13 KB )
/yingpanguazai/ssd/ssd1/www/a.15386.cn/vendor/topthink/think-orm/src/model/contract/Modelable.php ( 0.09 KB )
/yingpanguazai/ssd/ssd1/www/a.15386.cn/vendor/topthink/framework/src/think/Db.php ( 2.88 KB )
/yingpanguazai/ssd/ssd1/www/a.15386.cn/vendor/topthink/think-orm/src/DbManager.php ( 8.52 KB )
/yingpanguazai/ssd/ssd1/www/a.15386.cn/vendor/topthink/framework/src/think/Log.php ( 6.28 KB )
/yingpanguazai/ssd/ssd1/www/a.15386.cn/vendor/topthink/framework/src/think/Manager.php ( 3.92 KB )
/yingpanguazai/ssd/ssd1/www/a.15386.cn/vendor/psr/log/src/LoggerTrait.php ( 2.69 KB )
/yingpanguazai/ssd/ssd1/www/a.15386.cn/vendor/psr/log/src/LoggerInterface.php ( 2.71 KB )
/yingpanguazai/ssd/ssd1/www/a.15386.cn/vendor/topthink/framework/src/think/Cache.php ( 4.92 KB )
/yingpanguazai/ssd/ssd1/www/a.15386.cn/vendor/psr/simple-cache/src/CacheInterface.php ( 4.71 KB )
/yingpanguazai/ssd/ssd1/www/a.15386.cn/vendor/topthink/think-helper/src/helper/Arr.php ( 16.63 KB )
/yingpanguazai/ssd/ssd1/www/a.15386.cn/vendor/topthink/framework/src/think/cache/driver/File.php ( 7.84 KB )
/yingpanguazai/ssd/ssd1/www/a.15386.cn/vendor/topthink/framework/src/think/cache/Driver.php ( 9.03 KB )
/yingpanguazai/ssd/ssd1/www/a.15386.cn/vendor/topthink/framework/src/think/contract/CacheHandlerInterface.php ( 1.99 KB )
/yingpanguazai/ssd/ssd1/www/a.15386.cn/app/Request.php ( 0.09 KB )
/yingpanguazai/ssd/ssd1/www/a.15386.cn/vendor/topthink/framework/src/think/Request.php ( 55.78 KB )
/yingpanguazai/ssd/ssd1/www/a.15386.cn/app/middleware.php ( 0.25 KB )
/yingpanguazai/ssd/ssd1/www/a.15386.cn/vendor/topthink/framework/src/think/Pipeline.php ( 2.61 KB )
/yingpanguazai/ssd/ssd1/www/a.15386.cn/vendor/topthink/think-trace/src/TraceDebug.php ( 3.40 KB )
/yingpanguazai/ssd/ssd1/www/a.15386.cn/vendor/topthink/framework/src/think/middleware/SessionInit.php ( 1.94 KB )
/yingpanguazai/ssd/ssd1/www/a.15386.cn/vendor/topthink/framework/src/think/Session.php ( 1.80 KB )
/yingpanguazai/ssd/ssd1/www/a.15386.cn/vendor/topthink/framework/src/think/session/driver/File.php ( 6.27 KB )
/yingpanguazai/ssd/ssd1/www/a.15386.cn/vendor/topthink/framework/src/think/contract/SessionHandlerInterface.php ( 0.87 KB )
/yingpanguazai/ssd/ssd1/www/a.15386.cn/vendor/topthink/framework/src/think/session/Store.php ( 7.12 KB )
/yingpanguazai/ssd/ssd1/www/a.15386.cn/vendor/topthink/framework/src/think/Route.php ( 23.73 KB )
/yingpanguazai/ssd/ssd1/www/a.15386.cn/vendor/topthink/framework/src/think/route/RuleName.php ( 5.75 KB )
/yingpanguazai/ssd/ssd1/www/a.15386.cn/vendor/topthink/framework/src/think/route/Domain.php ( 2.53 KB )
/yingpanguazai/ssd/ssd1/www/a.15386.cn/vendor/topthink/framework/src/think/route/RuleGroup.php ( 22.43 KB )
/yingpanguazai/ssd/ssd1/www/a.15386.cn/vendor/topthink/framework/src/think/route/Rule.php ( 26.95 KB )
/yingpanguazai/ssd/ssd1/www/a.15386.cn/vendor/topthink/framework/src/think/route/RuleItem.php ( 9.78 KB )
/yingpanguazai/ssd/ssd1/www/a.15386.cn/route/app.php ( 1.72 KB )
/yingpanguazai/ssd/ssd1/www/a.15386.cn/vendor/topthink/framework/src/think/facade/Route.php ( 4.70 KB )
/yingpanguazai/ssd/ssd1/www/a.15386.cn/vendor/topthink/framework/src/think/route/dispatch/Controller.php ( 4.74 KB )
/yingpanguazai/ssd/ssd1/www/a.15386.cn/vendor/topthink/framework/src/think/route/Dispatch.php ( 10.44 KB )
/yingpanguazai/ssd/ssd1/www/a.15386.cn/app/controller/Index.php ( 4.81 KB )
/yingpanguazai/ssd/ssd1/www/a.15386.cn/app/BaseController.php ( 2.05 KB )
/yingpanguazai/ssd/ssd1/www/a.15386.cn/vendor/topthink/think-orm/src/facade/Db.php ( 0.93 KB )
/yingpanguazai/ssd/ssd1/www/a.15386.cn/vendor/topthink/think-orm/src/db/connector/Mysql.php ( 5.44 KB )
/yingpanguazai/ssd/ssd1/www/a.15386.cn/vendor/topthink/think-orm/src/db/PDOConnection.php ( 52.47 KB )
/yingpanguazai/ssd/ssd1/www/a.15386.cn/vendor/topthink/think-orm/src/db/Connection.php ( 8.39 KB )
/yingpanguazai/ssd/ssd1/www/a.15386.cn/vendor/topthink/think-orm/src/db/ConnectionInterface.php ( 4.57 KB )
/yingpanguazai/ssd/ssd1/www/a.15386.cn/vendor/topthink/think-orm/src/db/builder/Mysql.php ( 16.58 KB )
/yingpanguazai/ssd/ssd1/www/a.15386.cn/vendor/topthink/think-orm/src/db/Builder.php ( 24.06 KB )
/yingpanguazai/ssd/ssd1/www/a.15386.cn/vendor/topthink/think-orm/src/db/BaseBuilder.php ( 27.50 KB )
/yingpanguazai/ssd/ssd1/www/a.15386.cn/vendor/topthink/think-orm/src/db/Query.php ( 15.71 KB )
/yingpanguazai/ssd/ssd1/www/a.15386.cn/vendor/topthink/think-orm/src/db/BaseQuery.php ( 45.13 KB )
/yingpanguazai/ssd/ssd1/www/a.15386.cn/vendor/topthink/think-orm/src/db/concern/TimeFieldQuery.php ( 7.43 KB )
/yingpanguazai/ssd/ssd1/www/a.15386.cn/vendor/topthink/think-orm/src/db/concern/AggregateQuery.php ( 3.26 KB )
/yingpanguazai/ssd/ssd1/www/a.15386.cn/vendor/topthink/think-orm/src/db/concern/ModelRelationQuery.php ( 20.07 KB )
/yingpanguazai/ssd/ssd1/www/a.15386.cn/vendor/topthink/think-orm/src/db/concern/ParamsBind.php ( 3.66 KB )
/yingpanguazai/ssd/ssd1/www/a.15386.cn/vendor/topthink/think-orm/src/db/concern/ResultOperation.php ( 7.01 KB )
/yingpanguazai/ssd/ssd1/www/a.15386.cn/vendor/topthink/think-orm/src/db/concern/WhereQuery.php ( 19.37 KB )
/yingpanguazai/ssd/ssd1/www/a.15386.cn/vendor/topthink/think-orm/src/db/concern/JoinAndViewQuery.php ( 7.11 KB )
/yingpanguazai/ssd/ssd1/www/a.15386.cn/vendor/topthink/think-orm/src/db/concern/TableFieldInfo.php ( 2.63 KB )
/yingpanguazai/ssd/ssd1/www/a.15386.cn/vendor/topthink/think-orm/src/db/concern/Transaction.php ( 2.77 KB )
/yingpanguazai/ssd/ssd1/www/a.15386.cn/vendor/topthink/framework/src/think/log/driver/File.php ( 5.96 KB )
/yingpanguazai/ssd/ssd1/www/a.15386.cn/vendor/topthink/framework/src/think/contract/LogHandlerInterface.php ( 0.86 KB )
/yingpanguazai/ssd/ssd1/www/a.15386.cn/vendor/topthink/framework/src/think/log/Channel.php ( 3.89 KB )
/yingpanguazai/ssd/ssd1/www/a.15386.cn/vendor/topthink/framework/src/think/event/LogRecord.php ( 1.02 KB )
/yingpanguazai/ssd/ssd1/www/a.15386.cn/vendor/topthink/think-helper/src/Collection.php ( 16.47 KB )
/yingpanguazai/ssd/ssd1/www/a.15386.cn/vendor/topthink/framework/src/think/facade/View.php ( 1.70 KB )
/yingpanguazai/ssd/ssd1/www/a.15386.cn/vendor/topthink/framework/src/think/View.php ( 4.39 KB )
/yingpanguazai/ssd/ssd1/www/a.15386.cn/vendor/topthink/framework/src/think/Response.php ( 8.81 KB )
/yingpanguazai/ssd/ssd1/www/a.15386.cn/vendor/topthink/framework/src/think/response/View.php ( 3.29 KB )
/yingpanguazai/ssd/ssd1/www/a.15386.cn/vendor/topthink/framework/src/think/Cookie.php ( 6.06 KB )
/yingpanguazai/ssd/ssd1/www/a.15386.cn/vendor/topthink/think-view/src/Think.php ( 8.38 KB )
/yingpanguazai/ssd/ssd1/www/a.15386.cn/vendor/topthink/framework/src/think/contract/TemplateHandlerInterface.php ( 1.60 KB )
/yingpanguazai/ssd/ssd1/www/a.15386.cn/vendor/topthink/think-template/src/Template.php ( 46.61 KB )
/yingpanguazai/ssd/ssd1/www/a.15386.cn/vendor/topthink/think-template/src/template/driver/File.php ( 2.41 KB )
/yingpanguazai/ssd/ssd1/www/a.15386.cn/vendor/topthink/think-template/src/template/contract/DriverInterface.php ( 0.86 KB )
/yingpanguazai/ssd/ssd1/www/a.15386.cn/runtime/temp/ddd9f22575e70c4cf9ff10874661a7e5.php ( 12.06 KB )
/yingpanguazai/ssd/ssd1/www/a.15386.cn/vendor/topthink/think-trace/src/Html.php ( 4.42 KB )
CONNECT:[ UseTime:0.001157s ] mysql:host=127.0.0.1;port=3306;dbname=a_15386;charset=utf8mb4
SHOW FULL COLUMNS FROM `fenlei` [ RunTime:0.001774s ]
SELECT * FROM `fenlei` WHERE `fid` = 0 [ RunTime:0.000678s ]
SELECT * FROM `fenlei` WHERE `fid` = 63 [ RunTime:0.000657s ]
SHOW FULL COLUMNS FROM `set` [ RunTime:0.001520s ]
SELECT * FROM `set` [ RunTime:0.000556s ]
SHOW FULL COLUMNS FROM `article` [ RunTime:0.001795s ]
SELECT * FROM `article` WHERE `id` = 458338 LIMIT 1 [ RunTime:0.006282s ]
UPDATE `article` SET `lasttime` = 1779594334 WHERE `id` = 458338 [ RunTime:0.024410s ]
SELECT * FROM `fenlei` WHERE `id` = 65 LIMIT 1 [ RunTime:0.000792s ]
SELECT * FROM `article` WHERE `id` < 458338 ORDER BY `id` DESC LIMIT 1 [ RunTime:0.001528s ]
SELECT * FROM `article` WHERE `id` > 458338 ORDER BY `id` ASC LIMIT 1 [ RunTime:0.000923s ]
SELECT * FROM `article` WHERE `id` < 458338 ORDER BY `id` DESC LIMIT 10 [ RunTime:0.014453s ]
SELECT * FROM `article` WHERE `id` < 458338 ORDER BY `id` DESC LIMIT 10,10 [ RunTime:0.014987s ]
SELECT * FROM `article` WHERE `id` < 458338 ORDER BY `id` DESC LIMIT 20,10 [ RunTime:0.013734s ]
0.248660s