资料适合26上教资笔试
资料包括:教资笔试高中物理科目三高频考点重点笔记、教学设计答题模板、主观题专项训练,简答题背诵,历年真题、模拟卷和考前押题卷等
(部分示例)







【考点】重力
1.重力的产生:重力是由于地球的吸引而产生的力,重力是万有引力的一个分力,另一分力是提供物
体随地球自转做匀速圆周运动的向心力。
2.重力的大小:G=mg,g 是重力与质量的比例常数。
3.重力的方向:总是竖直向下。
【考点】弹力的大小
对有明显形变的弹簧,弹力的大小可以由胡克定律 计算。对没有明显形变的物体,如桌面、绳子等物体,弹力的大小由物体的受力情况和运动情况共同决定。
【考点】静摩擦力
两个相互接触的物体,当接触面存在相对运动趋势但又没有发生相对运动时,接触面上就会产生一种阻碍相对运动的力,这种力叫作静摩擦力。
静摩擦力产生的条件:两个物体相互接触并挤压且接触面粗糙,具有相对运动的趋势。
静摩擦力的大小:静摩擦力 在 0 与最大静摩擦力 之间变化,即 。静摩擦力的大小与压力大小无关,由物体的运动状态和物体所受的其他力所决定,可根据牛顿第二定律或平衡条件求解。
【考点】滑动摩擦力
两个相互挤压的物体,当接触面存在相对运动时,接触面上就会产生一种阻碍物体相对运动的力,这种力叫作滑动摩擦力。
滑动摩擦力产生的条件:两个物体相互接触且接触面相糙,相互之间存在着压力且发生相对滑动。
滑动摩擦力的大小:滑动摩擦力的大小遵循滑动摩擦定律,用公式表述为 ,其中 为动摩擦因数, 表示两物体间的压力。
【考点】平衡条件
平衡状态是静止或匀速直线运动状态;在共点力的作用下的物体的平衡条件是:物体所受到的合外力
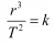
【考点】开普勒行星运动三定律
第一定律:所有行星都在椭圆轨道上运动,太阳则处在这些椭圆轨道的一个焦点上
第二定律:行星沿椭圆轨道运动的过程中,与太阳的连线在相等时间内扫过的面积相等;
第三定律:所有行星轨道半长轴的立方与其周期的平方成正比,即:

【考点】流体压强与流速的关系
1.流体压强与流速的关系:液体在流速大的地方压强小,在流速小的地方压强大。
2.气体压强与流速的关系:气体在流速大的地方压强小,在流速小的地方压强大。
【考点】浮力产生的原因
浮力是由于周围液体对物体上下表面存在的压力差而产生的。浮力的方向总是竖直向上的,即

【考点】功
1.一个物体受到力的作用,如果在力的方向上发生一段位移,这个力就对物体做了功。
2.功的两个不可缺少的要素
一是要有作用在物体上的力,二是物体必须在力的方向上有位移。两个条件缺一不可,而且必须注意力是在位移方向上的力:位移是力的方向上的位移。
【考点】热力学第二定律
1.表述形式:
1)不可能使热量由低温物体传递到高温物体,而不引起其他变化。
2)不可能从单一热源吸收热量并把它全部用来做功,而不引起其他变化。
两种表述是等价的,并可从一种表述导出另一种表述。
2.对热力学第二定律的理解
热力学第二定律的两种表述都有“而不引起其他变化”,这是我们理解这一定律的关键。表述(1)说明热传导的过程是有方向性的。这个过程可以向一个方向自发地进行,但是向相反的方向不会自发进行。
要实现相反方向的过程,必须借助外界帮助,因而产生了其他影响或引起其他变化。也就是说在引起了其他变化的情况下,热量了可以从低温物体传到高温物体。
【考点】能的转化和守恒定律
能量既不能凭空产生,也不能凭空消失,它只能从一种形式转化为别的形式,或从一个物体转移到另一个物体。
【考点】永动机与能量耗散
1.第一类永动机
概念:不消耗能量而能对外做功的机器。
结果:无一例外地归于失败。
原因:违背了能量守恒定律。
2.第二类永动机
定义:只是从单一热源吸收热量并把它全部用来做功,而不引起其他变化的热机。
二类永动机不可能制成,因为热机的效率不可能达到 100%。
【考点】内燃机每一个工作循环分为四个冲程:
吸气冲程、压缩冲程、做功冲程、排气冲程。做功冲程是将内能转化为机械能,压缩冲程将机械能转化为内能。
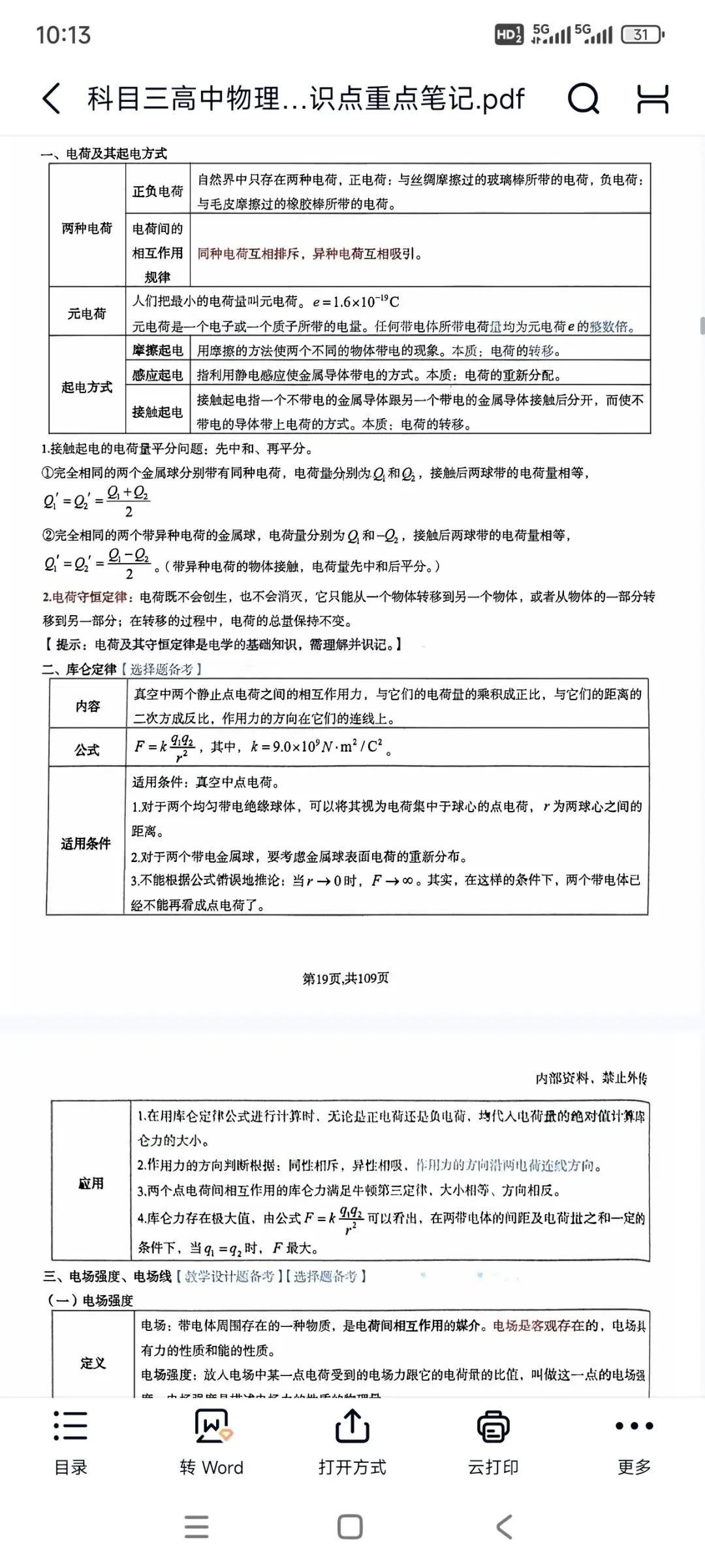
【考点】元电荷、点电荷、场源电荷和试探电荷
1.元电荷 e:e=1.60×10-19C
2.点电荷:形状和大小对研究问题的影响可忽略不计的带电体称为点电荷。
3.场源电荷:电场是由电荷产生的,我们把产生电场的电荷叫作场源电荷。
4.试探电荷(检验电荷):研究电场的基本方法之一是放入一帯电荷量很小的点电荷,考察其受力情况及能量情况,这样的电荷称为试探电荷或检验电荷。
【考点】电荷守恒定律
电荷既不能创造,也不能消灭,只能从一个物体转移到另一个物体,或者从物体的一部分转移另一部分,在转移的过程中,电荷的总量不变。
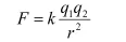
【考点】库仑定律
真空中两个点电荷之间相互作用力,跟它们的电荷量的乘积成正比,跟它们的距离的二次方成反比,作用力的方向在它们的连线上。公式为:

适用条件:真空中;点电荷。
【考点】电势能
由电荷在电场中的相对位置决定的能量叫作电势能。
①电荷在电场中每一个位置都有一定的电势能,电势能的大小与电荷所在的位置有关。
②电势能的大小具有相对性,电荷在电场中电势能的数值与选定的零电势能位置有关,通常取无穷远处或大地为电势能的零点。而电势能的变化是绝对的,与零电势能位置的选择无关。
③电势能有正负,电势能为正时表示该点电势能比参考点的电势能高,反之则低
④电势能是属于电荷和电场所共有,没有电场的存在,就没有电势能,仅有电场的存在,而没有电荷时也没有电势能
⑤电荷在电场中某点的电势能在数值上等于把电荷从这点移到电势能为零处(电势为零处)电场力所做的功,则有 Ep=W=Uq=q 。
⑥电荷电势能的变化仅由电场力对电荷做功引起,与其他力对电荷做功无关。
历年真题
2016上高中物理历年真题试卷(精选)+解析.pdf
2016下高中物理历年真题试卷(精选)+解析.pdf
2017上高中物理历年真题试卷(精选)+解析.pdf
2017下高中物理历年真题试卷(精选)+解析.pdf
2018上高中物理历年真题试卷(精选)+解析.pdf
2018下高中物理历年真题试卷(精选)+解析.pdf
2019上高中物理历年真题试卷(精选)+解析.pdf
2019下高中物理历年真题试卷(精选)+解析.pdf
2020下高中物理历年真题试卷(精选)+解析.pdf
2021上高中物理历年真题试卷(精选)+解析.pdf
2021下高中物理历年真题试卷(精选)+解析.pdf
2022上高中物理历年真题试卷(精选)+解析.pdf
2022下高中物理历年真题试卷(精选)+解析.pdf
2024上高中物理历年真题试卷(精选)+解析.pdf
主观专项训练,教学设计题,通过做题并从解析中理解知识点复习记忆,各个突破,有简答题汇总集中复习背诵!
提升更快,事半功倍





分章节知识点重点笔记,高频考点,花最少时间各个突破!历年真题精选+模拟卷都对应的详细解析有助于理解!




考前一周更新押题卷
(年年押,年年中)
资料已打包好
笔试各科都有,需要全套可以咨询我们
考前备考冲刺
