招聘面试
笔试真题
招聘真题
国企考试
当前位置:
首页
>
笔试真题
>2023年1月9日河南农业大学辅导员招聘笔试真题
2023年1月9日河南农业大学辅导员招聘笔试真题
2026-03-16 17:58:16
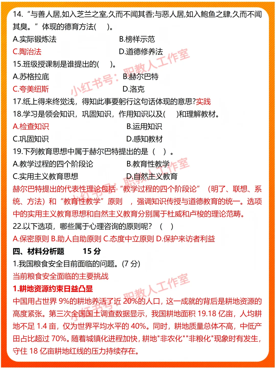
2023年1月9日河南农业大学辅导员招聘笔试真题
职教人刷题小程序包含各省回忆版真题
纸质资料在微店查看,电子档资料搜桃子店铺:职教人工作室
本文来自网友投稿或网络内容,如有侵犯您的权益请联系我们删除,联系邮箱:wyl860211@qq.com 。
2507苏州吴中区教师招聘英语真题
2021年河南农业大学辅导员招聘笔试真题
最新文章
2507苏州吴中区教师招聘英语真题
STEP笔试报考开启倒计时!2025年完整真题已发布!
泰州市人民医院护理岗招60%+!2026笔试考什么?真题深度拆解来了
历年金华事业单位笔试真题免费领
硬核干货:辅导员招聘考试模拟试卷(十),有情怀、有温度.
25年下教资科目一《综合素质》笔试真题分享!
【笔试真题】2025年重庆市公务员考试《申论》试题及答案解析(二卷)
硬核干货:辅导员招聘考试模拟试卷(九),帮你查漏补缺,打卡做题.
12月14日军队文职笔试答案估分!2026军队文职笔试《公共科目》《专业科目》答案!【最完整版】考生回忆版
(教资笔试真题)简述幼儿园心理环境创设的重要意义.
热门文章
(教资笔试真题)简述幼儿园心理环境创设的重要意义.
2024年河南遴选笔试真题解析:写一篇短评,350字以内.
(教资笔试真题)简述幼儿园心理环境创设的重要意义.
真题分享|2026年 |四川轻化工大学招聘面试真题(含福利答案)
26上幼儿教资笔试资料汇总(持续更新)免费分享网课+教材+学霸笔记+上岸熊++作文模板+西米学府+科一科二,可打印,可下载2.25
【试卷合集】2026上半年教资笔试押题卷资料合集 考前押题卷 模拟卷 历年 冲刺卷(PDF下载打印)
26上中学教资笔试资料汇总(持续更新)免费分享网课+教材+学霸笔记+上岸熊++作文模板+西米学府+科一科二科目三,可打印,可下载2.25
26上小学教资笔试资料汇总(持续更新)免费分享网课+教材+学霸笔记+上岸熊++作文模板+西米学府+科一科二,可打印,可下载2.25
安徽师范大学辅导员招聘30人|真题汇总+备考攻略
26中医类执考//中医执业笔试历年真题(免费领取)
随机文章
10个月宝宝每天需要喝多少奶粉?
26中医类执考//中医助理笔试历年真题(免费领取)
26中医类执考//中西医笔试历年真题(免费领取)
硬核干货:辅导员招聘考试模拟试卷(九),锲而不舍,金石可镂.
河南遴选笔试考题:借鉴H市经验,给行政审批和政务服务部门提出工作建议
中国石油2025秋季招聘,历年真题及答案解析、复习资料、考前预测、模拟题库等
26上高中地理教资笔试科目三历年真题21套含25年下半年附答案解析完整版汇总
(教资笔试真题)简述幼儿游戏的基本特征.
【笔试真题】2025年内蒙古公务员考试《行测》试题及答案解析
2025年3月16日河北省直遴选笔试真题(附3年遴选考题)
26上中学教资笔试资料汇总(持续更新)免费分享网课+教材+学霸笔记+上岸熊++作文模板+西米学府+科一科二科目三,可打印,可下载2.24
基本
文件
流程
错误
SQL
调试
请求信息 : 2026-04-04 01:03:27 HTTP/2.0 GET : https://a.15386.cn/a/458940.html
运行时间 : 0.104433s [ 吞吐率:9.58req/s ] 内存消耗:4,624.85kb 文件加载:140
缓存信息 : 0 reads,0 writes
会话信息 : SESSION_ID=6bf25a35c34c46f5a5b6f75a09337233
/yingpanguazai/ssd/ssd1/www/a.15386.cn/public/index.php ( 0.79 KB )
/yingpanguazai/ssd/ssd1/www/a.15386.cn/vendor/autoload.php ( 0.17 KB )
/yingpanguazai/ssd/ssd1/www/a.15386.cn/vendor/composer/autoload_real.php ( 2.49 KB )
/yingpanguazai/ssd/ssd1/www/a.15386.cn/vendor/composer/platform_check.php ( 0.90 KB )
/yingpanguazai/ssd/ssd1/www/a.15386.cn/vendor/composer/ClassLoader.php ( 14.03 KB )
/yingpanguazai/ssd/ssd1/www/a.15386.cn/vendor/composer/autoload_static.php ( 4.90 KB )
/yingpanguazai/ssd/ssd1/www/a.15386.cn/vendor/topthink/think-helper/src/helper.php ( 8.34 KB )
/yingpanguazai/ssd/ssd1/www/a.15386.cn/vendor/topthink/think-validate/src/helper.php ( 2.19 KB )
/yingpanguazai/ssd/ssd1/www/a.15386.cn/vendor/topthink/think-orm/src/helper.php ( 1.47 KB )
/yingpanguazai/ssd/ssd1/www/a.15386.cn/vendor/topthink/think-orm/stubs/load_stubs.php ( 0.16 KB )
/yingpanguazai/ssd/ssd1/www/a.15386.cn/vendor/topthink/framework/src/think/Exception.php ( 1.69 KB )
/yingpanguazai/ssd/ssd1/www/a.15386.cn/vendor/topthink/think-container/src/Facade.php ( 2.71 KB )
/yingpanguazai/ssd/ssd1/www/a.15386.cn/vendor/symfony/deprecation-contracts/function.php ( 0.99 KB )
/yingpanguazai/ssd/ssd1/www/a.15386.cn/vendor/symfony/polyfill-mbstring/bootstrap.php ( 8.26 KB )
/yingpanguazai/ssd/ssd1/www/a.15386.cn/vendor/symfony/polyfill-mbstring/bootstrap80.php ( 9.78 KB )
/yingpanguazai/ssd/ssd1/www/a.15386.cn/vendor/symfony/var-dumper/Resources/functions/dump.php ( 1.49 KB )
/yingpanguazai/ssd/ssd1/www/a.15386.cn/vendor/topthink/think-dumper/src/helper.php ( 0.18 KB )
/yingpanguazai/ssd/ssd1/www/a.15386.cn/vendor/symfony/var-dumper/VarDumper.php ( 4.30 KB )
/yingpanguazai/ssd/ssd1/www/a.15386.cn/vendor/topthink/framework/src/think/App.php ( 15.30 KB )
/yingpanguazai/ssd/ssd1/www/a.15386.cn/vendor/topthink/think-container/src/Container.php ( 15.76 KB )
/yingpanguazai/ssd/ssd1/www/a.15386.cn/vendor/psr/container/src/ContainerInterface.php ( 1.02 KB )
/yingpanguazai/ssd/ssd1/www/a.15386.cn/app/provider.php ( 0.19 KB )
/yingpanguazai/ssd/ssd1/www/a.15386.cn/vendor/topthink/framework/src/think/Http.php ( 6.04 KB )
/yingpanguazai/ssd/ssd1/www/a.15386.cn/vendor/topthink/think-helper/src/helper/Str.php ( 7.29 KB )
/yingpanguazai/ssd/ssd1/www/a.15386.cn/vendor/topthink/framework/src/think/Env.php ( 4.68 KB )
/yingpanguazai/ssd/ssd1/www/a.15386.cn/app/common.php ( 0.03 KB )
/yingpanguazai/ssd/ssd1/www/a.15386.cn/vendor/topthink/framework/src/helper.php ( 18.78 KB )
/yingpanguazai/ssd/ssd1/www/a.15386.cn/vendor/topthink/framework/src/think/Config.php ( 5.54 KB )
/yingpanguazai/ssd/ssd1/www/a.15386.cn/config/app.php ( 0.95 KB )
/yingpanguazai/ssd/ssd1/www/a.15386.cn/config/cache.php ( 0.78 KB )
/yingpanguazai/ssd/ssd1/www/a.15386.cn/config/console.php ( 0.23 KB )
/yingpanguazai/ssd/ssd1/www/a.15386.cn/config/cookie.php ( 0.56 KB )
/yingpanguazai/ssd/ssd1/www/a.15386.cn/config/database.php ( 2.48 KB )
/yingpanguazai/ssd/ssd1/www/a.15386.cn/vendor/topthink/framework/src/think/facade/Env.php ( 1.67 KB )
/yingpanguazai/ssd/ssd1/www/a.15386.cn/config/filesystem.php ( 0.61 KB )
/yingpanguazai/ssd/ssd1/www/a.15386.cn/config/lang.php ( 0.91 KB )
/yingpanguazai/ssd/ssd1/www/a.15386.cn/config/log.php ( 1.35 KB )
/yingpanguazai/ssd/ssd1/www/a.15386.cn/config/middleware.php ( 0.19 KB )
/yingpanguazai/ssd/ssd1/www/a.15386.cn/config/route.php ( 1.89 KB )
/yingpanguazai/ssd/ssd1/www/a.15386.cn/config/session.php ( 0.57 KB )
/yingpanguazai/ssd/ssd1/www/a.15386.cn/config/trace.php ( 0.34 KB )
/yingpanguazai/ssd/ssd1/www/a.15386.cn/config/view.php ( 0.82 KB )
/yingpanguazai/ssd/ssd1/www/a.15386.cn/app/event.php ( 0.25 KB )
/yingpanguazai/ssd/ssd1/www/a.15386.cn/vendor/topthink/framework/src/think/Event.php ( 7.67 KB )
/yingpanguazai/ssd/ssd1/www/a.15386.cn/app/service.php ( 0.13 KB )
/yingpanguazai/ssd/ssd1/www/a.15386.cn/app/AppService.php ( 0.26 KB )
/yingpanguazai/ssd/ssd1/www/a.15386.cn/vendor/topthink/framework/src/think/Service.php ( 1.64 KB )
/yingpanguazai/ssd/ssd1/www/a.15386.cn/vendor/topthink/framework/src/think/Lang.php ( 7.35 KB )
/yingpanguazai/ssd/ssd1/www/a.15386.cn/vendor/topthink/framework/src/lang/zh-cn.php ( 13.70 KB )
/yingpanguazai/ssd/ssd1/www/a.15386.cn/vendor/topthink/framework/src/think/initializer/Error.php ( 3.31 KB )
/yingpanguazai/ssd/ssd1/www/a.15386.cn/vendor/topthink/framework/src/think/initializer/RegisterService.php ( 1.33 KB )
/yingpanguazai/ssd/ssd1/www/a.15386.cn/vendor/services.php ( 0.14 KB )
/yingpanguazai/ssd/ssd1/www/a.15386.cn/vendor/topthink/framework/src/think/service/PaginatorService.php ( 1.52 KB )
/yingpanguazai/ssd/ssd1/www/a.15386.cn/vendor/topthink/framework/src/think/service/ValidateService.php ( 0.99 KB )
/yingpanguazai/ssd/ssd1/www/a.15386.cn/vendor/topthink/framework/src/think/service/ModelService.php ( 2.04 KB )
/yingpanguazai/ssd/ssd1/www/a.15386.cn/vendor/topthink/think-trace/src/Service.php ( 0.77 KB )
/yingpanguazai/ssd/ssd1/www/a.15386.cn/vendor/topthink/framework/src/think/Middleware.php ( 6.72 KB )
/yingpanguazai/ssd/ssd1/www/a.15386.cn/vendor/topthink/framework/src/think/initializer/BootService.php ( 0.77 KB )
/yingpanguazai/ssd/ssd1/www/a.15386.cn/vendor/topthink/think-orm/src/Paginator.php ( 11.86 KB )
/yingpanguazai/ssd/ssd1/www/a.15386.cn/vendor/topthink/think-validate/src/Validate.php ( 63.20 KB )
/yingpanguazai/ssd/ssd1/www/a.15386.cn/vendor/topthink/think-orm/src/Model.php ( 23.55 KB )
/yingpanguazai/ssd/ssd1/www/a.15386.cn/vendor/topthink/think-orm/src/model/concern/Attribute.php ( 21.05 KB )
/yingpanguazai/ssd/ssd1/www/a.15386.cn/vendor/topthink/think-orm/src/model/concern/AutoWriteData.php ( 4.21 KB )
/yingpanguazai/ssd/ssd1/www/a.15386.cn/vendor/topthink/think-orm/src/model/concern/Conversion.php ( 6.44 KB )
/yingpanguazai/ssd/ssd1/www/a.15386.cn/vendor/topthink/think-orm/src/model/concern/DbConnect.php ( 5.16 KB )
/yingpanguazai/ssd/ssd1/www/a.15386.cn/vendor/topthink/think-orm/src/model/concern/ModelEvent.php ( 2.33 KB )
/yingpanguazai/ssd/ssd1/www/a.15386.cn/vendor/topthink/think-orm/src/model/concern/RelationShip.php ( 28.29 KB )
/yingpanguazai/ssd/ssd1/www/a.15386.cn/vendor/topthink/think-helper/src/contract/Arrayable.php ( 0.09 KB )
/yingpanguazai/ssd/ssd1/www/a.15386.cn/vendor/topthink/think-helper/src/contract/Jsonable.php ( 0.13 KB )
/yingpanguazai/ssd/ssd1/www/a.15386.cn/vendor/topthink/think-orm/src/model/contract/Modelable.php ( 0.09 KB )
/yingpanguazai/ssd/ssd1/www/a.15386.cn/vendor/topthink/framework/src/think/Db.php ( 2.88 KB )
/yingpanguazai/ssd/ssd1/www/a.15386.cn/vendor/topthink/think-orm/src/DbManager.php ( 8.52 KB )
/yingpanguazai/ssd/ssd1/www/a.15386.cn/vendor/topthink/framework/src/think/Log.php ( 6.28 KB )
/yingpanguazai/ssd/ssd1/www/a.15386.cn/vendor/topthink/framework/src/think/Manager.php ( 3.92 KB )
/yingpanguazai/ssd/ssd1/www/a.15386.cn/vendor/psr/log/src/LoggerTrait.php ( 2.69 KB )
/yingpanguazai/ssd/ssd1/www/a.15386.cn/vendor/psr/log/src/LoggerInterface.php ( 2.71 KB )
/yingpanguazai/ssd/ssd1/www/a.15386.cn/vendor/topthink/framework/src/think/Cache.php ( 4.92 KB )
/yingpanguazai/ssd/ssd1/www/a.15386.cn/vendor/psr/simple-cache/src/CacheInterface.php ( 4.71 KB )
/yingpanguazai/ssd/ssd1/www/a.15386.cn/vendor/topthink/think-helper/src/helper/Arr.php ( 16.63 KB )
/yingpanguazai/ssd/ssd1/www/a.15386.cn/vendor/topthink/framework/src/think/cache/driver/File.php ( 7.84 KB )
/yingpanguazai/ssd/ssd1/www/a.15386.cn/vendor/topthink/framework/src/think/cache/Driver.php ( 9.03 KB )
/yingpanguazai/ssd/ssd1/www/a.15386.cn/vendor/topthink/framework/src/think/contract/CacheHandlerInterface.php ( 1.99 KB )
/yingpanguazai/ssd/ssd1/www/a.15386.cn/app/Request.php ( 0.09 KB )
/yingpanguazai/ssd/ssd1/www/a.15386.cn/vendor/topthink/framework/src/think/Request.php ( 55.78 KB )
/yingpanguazai/ssd/ssd1/www/a.15386.cn/app/middleware.php ( 0.25 KB )
/yingpanguazai/ssd/ssd1/www/a.15386.cn/vendor/topthink/framework/src/think/Pipeline.php ( 2.61 KB )
/yingpanguazai/ssd/ssd1/www/a.15386.cn/vendor/topthink/think-trace/src/TraceDebug.php ( 3.40 KB )
/yingpanguazai/ssd/ssd1/www/a.15386.cn/vendor/topthink/framework/src/think/middleware/SessionInit.php ( 1.94 KB )
/yingpanguazai/ssd/ssd1/www/a.15386.cn/vendor/topthink/framework/src/think/Session.php ( 1.80 KB )
/yingpanguazai/ssd/ssd1/www/a.15386.cn/vendor/topthink/framework/src/think/session/driver/File.php ( 6.27 KB )
/yingpanguazai/ssd/ssd1/www/a.15386.cn/vendor/topthink/framework/src/think/contract/SessionHandlerInterface.php ( 0.87 KB )
/yingpanguazai/ssd/ssd1/www/a.15386.cn/vendor/topthink/framework/src/think/session/Store.php ( 7.12 KB )
/yingpanguazai/ssd/ssd1/www/a.15386.cn/vendor/topthink/framework/src/think/Route.php ( 23.73 KB )
/yingpanguazai/ssd/ssd1/www/a.15386.cn/vendor/topthink/framework/src/think/route/RuleName.php ( 5.75 KB )
/yingpanguazai/ssd/ssd1/www/a.15386.cn/vendor/topthink/framework/src/think/route/Domain.php ( 2.53 KB )
/yingpanguazai/ssd/ssd1/www/a.15386.cn/vendor/topthink/framework/src/think/route/RuleGroup.php ( 22.43 KB )
/yingpanguazai/ssd/ssd1/www/a.15386.cn/vendor/topthink/framework/src/think/route/Rule.php ( 26.95 KB )
/yingpanguazai/ssd/ssd1/www/a.15386.cn/vendor/topthink/framework/src/think/route/RuleItem.php ( 9.78 KB )
/yingpanguazai/ssd/ssd1/www/a.15386.cn/route/app.php ( 1.72 KB )
/yingpanguazai/ssd/ssd1/www/a.15386.cn/vendor/topthink/framework/src/think/facade/Route.php ( 4.70 KB )
/yingpanguazai/ssd/ssd1/www/a.15386.cn/vendor/topthink/framework/src/think/route/dispatch/Controller.php ( 4.74 KB )
/yingpanguazai/ssd/ssd1/www/a.15386.cn/vendor/topthink/framework/src/think/route/Dispatch.php ( 10.44 KB )
/yingpanguazai/ssd/ssd1/www/a.15386.cn/app/controller/Index.php ( 4.81 KB )
/yingpanguazai/ssd/ssd1/www/a.15386.cn/app/BaseController.php ( 2.05 KB )
/yingpanguazai/ssd/ssd1/www/a.15386.cn/vendor/topthink/think-orm/src/facade/Db.php ( 0.93 KB )
/yingpanguazai/ssd/ssd1/www/a.15386.cn/vendor/topthink/think-orm/src/db/connector/Mysql.php ( 5.44 KB )
/yingpanguazai/ssd/ssd1/www/a.15386.cn/vendor/topthink/think-orm/src/db/PDOConnection.php ( 52.47 KB )
/yingpanguazai/ssd/ssd1/www/a.15386.cn/vendor/topthink/think-orm/src/db/Connection.php ( 8.39 KB )
/yingpanguazai/ssd/ssd1/www/a.15386.cn/vendor/topthink/think-orm/src/db/ConnectionInterface.php ( 4.57 KB )
/yingpanguazai/ssd/ssd1/www/a.15386.cn/vendor/topthink/think-orm/src/db/builder/Mysql.php ( 16.58 KB )
/yingpanguazai/ssd/ssd1/www/a.15386.cn/vendor/topthink/think-orm/src/db/Builder.php ( 24.06 KB )
/yingpanguazai/ssd/ssd1/www/a.15386.cn/vendor/topthink/think-orm/src/db/BaseBuilder.php ( 27.50 KB )
/yingpanguazai/ssd/ssd1/www/a.15386.cn/vendor/topthink/think-orm/src/db/Query.php ( 15.71 KB )
/yingpanguazai/ssd/ssd1/www/a.15386.cn/vendor/topthink/think-orm/src/db/BaseQuery.php ( 45.13 KB )
/yingpanguazai/ssd/ssd1/www/a.15386.cn/vendor/topthink/think-orm/src/db/concern/TimeFieldQuery.php ( 7.43 KB )
/yingpanguazai/ssd/ssd1/www/a.15386.cn/vendor/topthink/think-orm/src/db/concern/AggregateQuery.php ( 3.26 KB )
/yingpanguazai/ssd/ssd1/www/a.15386.cn/vendor/topthink/think-orm/src/db/concern/ModelRelationQuery.php ( 20.07 KB )
/yingpanguazai/ssd/ssd1/www/a.15386.cn/vendor/topthink/think-orm/src/db/concern/ParamsBind.php ( 3.66 KB )
/yingpanguazai/ssd/ssd1/www/a.15386.cn/vendor/topthink/think-orm/src/db/concern/ResultOperation.php ( 7.01 KB )
/yingpanguazai/ssd/ssd1/www/a.15386.cn/vendor/topthink/think-orm/src/db/concern/WhereQuery.php ( 19.37 KB )
/yingpanguazai/ssd/ssd1/www/a.15386.cn/vendor/topthink/think-orm/src/db/concern/JoinAndViewQuery.php ( 7.11 KB )
/yingpanguazai/ssd/ssd1/www/a.15386.cn/vendor/topthink/think-orm/src/db/concern/TableFieldInfo.php ( 2.63 KB )
/yingpanguazai/ssd/ssd1/www/a.15386.cn/vendor/topthink/think-orm/src/db/concern/Transaction.php ( 2.77 KB )
/yingpanguazai/ssd/ssd1/www/a.15386.cn/vendor/topthink/framework/src/think/log/driver/File.php ( 5.96 KB )
/yingpanguazai/ssd/ssd1/www/a.15386.cn/vendor/topthink/framework/src/think/contract/LogHandlerInterface.php ( 0.86 KB )
/yingpanguazai/ssd/ssd1/www/a.15386.cn/vendor/topthink/framework/src/think/log/Channel.php ( 3.89 KB )
/yingpanguazai/ssd/ssd1/www/a.15386.cn/vendor/topthink/framework/src/think/event/LogRecord.php ( 1.02 KB )
/yingpanguazai/ssd/ssd1/www/a.15386.cn/vendor/topthink/think-helper/src/Collection.php ( 16.47 KB )
/yingpanguazai/ssd/ssd1/www/a.15386.cn/vendor/topthink/framework/src/think/facade/View.php ( 1.70 KB )
/yingpanguazai/ssd/ssd1/www/a.15386.cn/vendor/topthink/framework/src/think/View.php ( 4.39 KB )
/yingpanguazai/ssd/ssd1/www/a.15386.cn/vendor/topthink/framework/src/think/Response.php ( 8.81 KB )
/yingpanguazai/ssd/ssd1/www/a.15386.cn/vendor/topthink/framework/src/think/response/View.php ( 3.29 KB )
/yingpanguazai/ssd/ssd1/www/a.15386.cn/vendor/topthink/framework/src/think/Cookie.php ( 6.06 KB )
/yingpanguazai/ssd/ssd1/www/a.15386.cn/vendor/topthink/think-view/src/Think.php ( 8.38 KB )
/yingpanguazai/ssd/ssd1/www/a.15386.cn/vendor/topthink/framework/src/think/contract/TemplateHandlerInterface.php ( 1.60 KB )
/yingpanguazai/ssd/ssd1/www/a.15386.cn/vendor/topthink/think-template/src/Template.php ( 46.61 KB )
/yingpanguazai/ssd/ssd1/www/a.15386.cn/vendor/topthink/think-template/src/template/driver/File.php ( 2.41 KB )
/yingpanguazai/ssd/ssd1/www/a.15386.cn/vendor/topthink/think-template/src/template/contract/DriverInterface.php ( 0.86 KB )
/yingpanguazai/ssd/ssd1/www/a.15386.cn/runtime/temp/ddd9f22575e70c4cf9ff10874661a7e5.php ( 12.06 KB )
/yingpanguazai/ssd/ssd1/www/a.15386.cn/vendor/topthink/think-trace/src/Html.php ( 4.42 KB )
CONNECT:[ UseTime:0.000582s ] mysql:host=127.0.0.1;port=3306;dbname=a_15386;charset=utf8mb4
SHOW FULL COLUMNS FROM `fenlei` [ RunTime:0.000628s ]
SELECT * FROM `fenlei` WHERE `fid` = 0 [ RunTime:0.000315s ]
SELECT * FROM `fenlei` WHERE `fid` = 63 [ RunTime:0.000297s ]
SHOW FULL COLUMNS FROM `set` [ RunTime:0.000472s ]
SELECT * FROM `set` [ RunTime:0.000194s ]
SHOW FULL COLUMNS FROM `article` [ RunTime:0.000520s ]
SELECT * FROM `article` WHERE `id` = 458940 LIMIT 1 [ RunTime:0.000450s ]
UPDATE `article` SET `lasttime` = 1775235807 WHERE `id` = 458940 [ RunTime:0.025082s ]
SELECT * FROM `fenlei` WHERE `id` = 64 LIMIT 1 [ RunTime:0.000387s ]
SELECT * FROM `article` WHERE `id` < 458940 ORDER BY `id` DESC LIMIT 1 [ RunTime:0.000517s ]
SELECT * FROM `article` WHERE `id` > 458940 ORDER BY `id` ASC LIMIT 1 [ RunTime:0.000971s ]
SELECT * FROM `article` WHERE `id` < 458940 ORDER BY `id` DESC LIMIT 10 [ RunTime:0.004004s ]
SELECT * FROM `article` WHERE `id` < 458940 ORDER BY `id` DESC LIMIT 10,10 [ RunTime:0.000960s ]
SELECT * FROM `article` WHERE `id` < 458940 ORDER BY `id` DESC LIMIT 20,10 [ RunTime:0.000918s ]
0.106016s