招聘面试
笔试真题
招聘真题
国企考试
当前位置:
首页
>
笔试真题
>2024年青岛科技大学辅导员招聘笔试真题
2024年青岛科技大学辅导员招聘笔试真题
2026-05-08 06:13:33
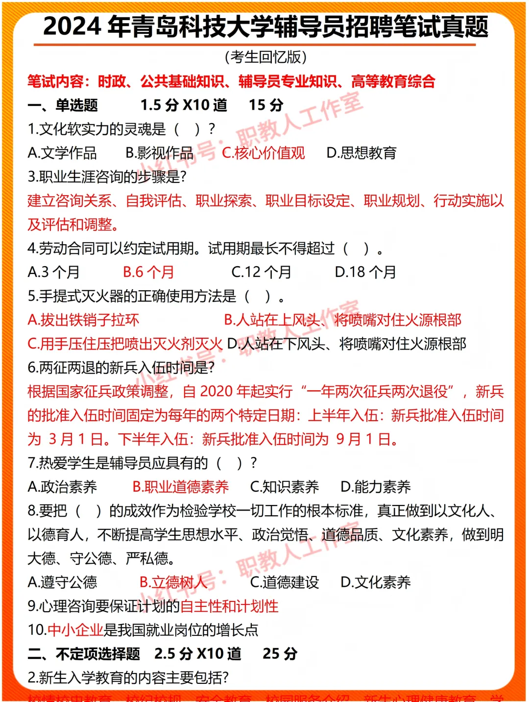
2024年青岛科技大学辅导员招聘笔试真题
职教人刷题小程序包含各省回忆版真题
纸质资料在微店查看,电子档资料搜桃子店铺:职教人工作室
本文来自网友投稿或网络内容,如有侵犯您的权益请联系我们删除,联系邮箱:wyl860211@qq.com 。
2023年山东农业大学辅导员招聘笔试真题
硬核干货:辅导员招聘考试模拟试卷(八),帮你查漏补缺,打卡做题.
最新文章
2023年山东农业大学辅导员招聘笔试真题
2023年青岛科技大学辅导员招聘笔试真题
2024年江西中小学教师招聘考试教育综合知识真题及答案(Word版)
2026年福建省考公务员笔试历年真题附答案解析+全套资料包
【人手一本】2026年度国企《笔试一本通》及《真题册》纸质版包邮!
【教资笔试】26教资笔试超全科三资料汇总(科三网课完整版+科三学霸笔记+必背简答题+科三资料包+模拟卷+科三pdf+教学设计
【国家电网备考】26国家电网春招笔试资料包+刷题APP+历年
【教资笔试】26上教资最全资料包免费分享!(全套笔试合集+西米学府、coco笔记+必背题汇总+口诀考点+网课+)2.21新更.新春福利
26上中学教资笔试资料汇总(持续更新)免费分享网课+教材+学霸笔记+上岸熊++作文模板+西米学府+科一科二科目三,可打印,可下载2.21
2026年3月2日丽江烟草市公司遴选笔试往年真题岗位业务水平测试押题密卷2026丽江市烟草专卖局机关遴选历年试卷往年冲刺模考预测卷
热门文章
26上小学教资笔试资料汇总(持续更新)免费分享网课+教材+学霸笔记+上岸熊++作文模板+西米学府+科一科二,可打印,可下载2.21
26上教资笔试科目三初中体育主观题汇总+高频考点笔记+简答题+案例分析答题模板+历年等
26上幼儿教资笔试资料汇总(持续更新)免费分享网课+教材+学霸笔记+上岸熊++作文模板+西米学府+科一科二,可打印,可下载2.21
26上教资笔试科目三高中体育主观题汇总+高频考点笔记+简答题+案例分析答题模板+历年等
26上教资笔试科目三高中物理主观题汇总+高频考点笔记+简答题+教学设计模板+历年等
26上教资笔试科目三初中物理主观题汇总+高频考点笔记+简答题+教学设计模板+历年等
26上教资笔试科目三初中音乐主观题汇总+高频考点笔记+简答题+案例分析+答题模板+历年等
26上教资笔试科目三高中音乐主观题汇总+高频考点笔记+简答题+案例分析+答题模板+历年等
2026上教资笔试资料免费领!全科干货+真题+模板,一次上岸必备!
广东考生必备:广东省各地市历年遴选笔试考题汇编67套
随机文章
10个月宝宝每天需要喝多少奶粉?
2026年上教资笔试科目三资料汇总(持续更新)免费分享网课+教材+学霸笔记+上岸熊++作文模板+西米学府可打印,可下载2.21
2026教资初中体育笔试科三真题及答案pdf电子版
2026教资初中美术笔试科三真题及答案pdf电子版
26上教资笔试资料汇总(持续更新)免费分享网课+教材+学霸笔记+上岸熊++作文模板+西米学府+科一科二科目三,可打印,可下载2.21
【全国真题】东莞职业技术学院笔试真题
【实战演练】辅警笔试真题卷·单选专项突破
教师招聘真题汇编,2023年广东省广州市番禺区教师招聘考试 真题精编试卷
中国铁路局2026年度招聘工作人员|附真题|备考资料•超全!(免费分享)
贵州遴选笔试考题:写一则通报,呼吁网友共同维护网络环境
【深圳教招真题】深圳教师招聘笔试历年真题(含各区校招)2019-2025
基本
文件
流程
错误
SQL
调试
请求信息 : 2026-05-24 14:13:50 HTTP/2.0 GET : https://a.15386.cn/a/458861.html
运行时间 : 0.120845s [ 吞吐率:8.28req/s ] 内存消耗:4,619.07kb 文件加载:140
缓存信息 : 0 reads,0 writes
会话信息 : SESSION_ID=6bb0d8b393a8dbd6496a5c2b2afa12eb
/yingpanguazai/ssd/ssd1/www/a.15386.cn/public/index.php ( 0.79 KB )
/yingpanguazai/ssd/ssd1/www/a.15386.cn/vendor/autoload.php ( 0.17 KB )
/yingpanguazai/ssd/ssd1/www/a.15386.cn/vendor/composer/autoload_real.php ( 2.49 KB )
/yingpanguazai/ssd/ssd1/www/a.15386.cn/vendor/composer/platform_check.php ( 0.90 KB )
/yingpanguazai/ssd/ssd1/www/a.15386.cn/vendor/composer/ClassLoader.php ( 14.03 KB )
/yingpanguazai/ssd/ssd1/www/a.15386.cn/vendor/composer/autoload_static.php ( 4.90 KB )
/yingpanguazai/ssd/ssd1/www/a.15386.cn/vendor/topthink/think-helper/src/helper.php ( 8.34 KB )
/yingpanguazai/ssd/ssd1/www/a.15386.cn/vendor/topthink/think-validate/src/helper.php ( 2.19 KB )
/yingpanguazai/ssd/ssd1/www/a.15386.cn/vendor/topthink/think-orm/src/helper.php ( 1.47 KB )
/yingpanguazai/ssd/ssd1/www/a.15386.cn/vendor/topthink/think-orm/stubs/load_stubs.php ( 0.16 KB )
/yingpanguazai/ssd/ssd1/www/a.15386.cn/vendor/topthink/framework/src/think/Exception.php ( 1.69 KB )
/yingpanguazai/ssd/ssd1/www/a.15386.cn/vendor/topthink/think-container/src/Facade.php ( 2.71 KB )
/yingpanguazai/ssd/ssd1/www/a.15386.cn/vendor/symfony/deprecation-contracts/function.php ( 0.99 KB )
/yingpanguazai/ssd/ssd1/www/a.15386.cn/vendor/symfony/polyfill-mbstring/bootstrap.php ( 8.26 KB )
/yingpanguazai/ssd/ssd1/www/a.15386.cn/vendor/symfony/polyfill-mbstring/bootstrap80.php ( 9.78 KB )
/yingpanguazai/ssd/ssd1/www/a.15386.cn/vendor/symfony/var-dumper/Resources/functions/dump.php ( 1.49 KB )
/yingpanguazai/ssd/ssd1/www/a.15386.cn/vendor/topthink/think-dumper/src/helper.php ( 0.18 KB )
/yingpanguazai/ssd/ssd1/www/a.15386.cn/vendor/symfony/var-dumper/VarDumper.php ( 4.30 KB )
/yingpanguazai/ssd/ssd1/www/a.15386.cn/vendor/topthink/framework/src/think/App.php ( 15.30 KB )
/yingpanguazai/ssd/ssd1/www/a.15386.cn/vendor/topthink/think-container/src/Container.php ( 15.76 KB )
/yingpanguazai/ssd/ssd1/www/a.15386.cn/vendor/psr/container/src/ContainerInterface.php ( 1.02 KB )
/yingpanguazai/ssd/ssd1/www/a.15386.cn/app/provider.php ( 0.19 KB )
/yingpanguazai/ssd/ssd1/www/a.15386.cn/vendor/topthink/framework/src/think/Http.php ( 6.04 KB )
/yingpanguazai/ssd/ssd1/www/a.15386.cn/vendor/topthink/think-helper/src/helper/Str.php ( 7.29 KB )
/yingpanguazai/ssd/ssd1/www/a.15386.cn/vendor/topthink/framework/src/think/Env.php ( 4.68 KB )
/yingpanguazai/ssd/ssd1/www/a.15386.cn/app/common.php ( 0.03 KB )
/yingpanguazai/ssd/ssd1/www/a.15386.cn/vendor/topthink/framework/src/helper.php ( 18.78 KB )
/yingpanguazai/ssd/ssd1/www/a.15386.cn/vendor/topthink/framework/src/think/Config.php ( 5.54 KB )
/yingpanguazai/ssd/ssd1/www/a.15386.cn/config/app.php ( 0.95 KB )
/yingpanguazai/ssd/ssd1/www/a.15386.cn/config/cache.php ( 0.78 KB )
/yingpanguazai/ssd/ssd1/www/a.15386.cn/config/console.php ( 0.23 KB )
/yingpanguazai/ssd/ssd1/www/a.15386.cn/config/cookie.php ( 0.56 KB )
/yingpanguazai/ssd/ssd1/www/a.15386.cn/config/database.php ( 2.48 KB )
/yingpanguazai/ssd/ssd1/www/a.15386.cn/vendor/topthink/framework/src/think/facade/Env.php ( 1.67 KB )
/yingpanguazai/ssd/ssd1/www/a.15386.cn/config/filesystem.php ( 0.61 KB )
/yingpanguazai/ssd/ssd1/www/a.15386.cn/config/lang.php ( 0.91 KB )
/yingpanguazai/ssd/ssd1/www/a.15386.cn/config/log.php ( 1.35 KB )
/yingpanguazai/ssd/ssd1/www/a.15386.cn/config/middleware.php ( 0.19 KB )
/yingpanguazai/ssd/ssd1/www/a.15386.cn/config/route.php ( 1.89 KB )
/yingpanguazai/ssd/ssd1/www/a.15386.cn/config/session.php ( 0.57 KB )
/yingpanguazai/ssd/ssd1/www/a.15386.cn/config/trace.php ( 0.34 KB )
/yingpanguazai/ssd/ssd1/www/a.15386.cn/config/view.php ( 0.82 KB )
/yingpanguazai/ssd/ssd1/www/a.15386.cn/app/event.php ( 0.25 KB )
/yingpanguazai/ssd/ssd1/www/a.15386.cn/vendor/topthink/framework/src/think/Event.php ( 7.67 KB )
/yingpanguazai/ssd/ssd1/www/a.15386.cn/app/service.php ( 0.13 KB )
/yingpanguazai/ssd/ssd1/www/a.15386.cn/app/AppService.php ( 0.26 KB )
/yingpanguazai/ssd/ssd1/www/a.15386.cn/vendor/topthink/framework/src/think/Service.php ( 1.64 KB )
/yingpanguazai/ssd/ssd1/www/a.15386.cn/vendor/topthink/framework/src/think/Lang.php ( 7.35 KB )
/yingpanguazai/ssd/ssd1/www/a.15386.cn/vendor/topthink/framework/src/lang/zh-cn.php ( 13.70 KB )
/yingpanguazai/ssd/ssd1/www/a.15386.cn/vendor/topthink/framework/src/think/initializer/Error.php ( 3.31 KB )
/yingpanguazai/ssd/ssd1/www/a.15386.cn/vendor/topthink/framework/src/think/initializer/RegisterService.php ( 1.33 KB )
/yingpanguazai/ssd/ssd1/www/a.15386.cn/vendor/services.php ( 0.14 KB )
/yingpanguazai/ssd/ssd1/www/a.15386.cn/vendor/topthink/framework/src/think/service/PaginatorService.php ( 1.52 KB )
/yingpanguazai/ssd/ssd1/www/a.15386.cn/vendor/topthink/framework/src/think/service/ValidateService.php ( 0.99 KB )
/yingpanguazai/ssd/ssd1/www/a.15386.cn/vendor/topthink/framework/src/think/service/ModelService.php ( 2.04 KB )
/yingpanguazai/ssd/ssd1/www/a.15386.cn/vendor/topthink/think-trace/src/Service.php ( 0.77 KB )
/yingpanguazai/ssd/ssd1/www/a.15386.cn/vendor/topthink/framework/src/think/Middleware.php ( 6.72 KB )
/yingpanguazai/ssd/ssd1/www/a.15386.cn/vendor/topthink/framework/src/think/initializer/BootService.php ( 0.77 KB )
/yingpanguazai/ssd/ssd1/www/a.15386.cn/vendor/topthink/think-orm/src/Paginator.php ( 11.86 KB )
/yingpanguazai/ssd/ssd1/www/a.15386.cn/vendor/topthink/think-validate/src/Validate.php ( 63.20 KB )
/yingpanguazai/ssd/ssd1/www/a.15386.cn/vendor/topthink/think-orm/src/Model.php ( 23.55 KB )
/yingpanguazai/ssd/ssd1/www/a.15386.cn/vendor/topthink/think-orm/src/model/concern/Attribute.php ( 21.05 KB )
/yingpanguazai/ssd/ssd1/www/a.15386.cn/vendor/topthink/think-orm/src/model/concern/AutoWriteData.php ( 4.21 KB )
/yingpanguazai/ssd/ssd1/www/a.15386.cn/vendor/topthink/think-orm/src/model/concern/Conversion.php ( 6.44 KB )
/yingpanguazai/ssd/ssd1/www/a.15386.cn/vendor/topthink/think-orm/src/model/concern/DbConnect.php ( 5.16 KB )
/yingpanguazai/ssd/ssd1/www/a.15386.cn/vendor/topthink/think-orm/src/model/concern/ModelEvent.php ( 2.33 KB )
/yingpanguazai/ssd/ssd1/www/a.15386.cn/vendor/topthink/think-orm/src/model/concern/RelationShip.php ( 28.29 KB )
/yingpanguazai/ssd/ssd1/www/a.15386.cn/vendor/topthink/think-helper/src/contract/Arrayable.php ( 0.09 KB )
/yingpanguazai/ssd/ssd1/www/a.15386.cn/vendor/topthink/think-helper/src/contract/Jsonable.php ( 0.13 KB )
/yingpanguazai/ssd/ssd1/www/a.15386.cn/vendor/topthink/think-orm/src/model/contract/Modelable.php ( 0.09 KB )
/yingpanguazai/ssd/ssd1/www/a.15386.cn/vendor/topthink/framework/src/think/Db.php ( 2.88 KB )
/yingpanguazai/ssd/ssd1/www/a.15386.cn/vendor/topthink/think-orm/src/DbManager.php ( 8.52 KB )
/yingpanguazai/ssd/ssd1/www/a.15386.cn/vendor/topthink/framework/src/think/Log.php ( 6.28 KB )
/yingpanguazai/ssd/ssd1/www/a.15386.cn/vendor/topthink/framework/src/think/Manager.php ( 3.92 KB )
/yingpanguazai/ssd/ssd1/www/a.15386.cn/vendor/psr/log/src/LoggerTrait.php ( 2.69 KB )
/yingpanguazai/ssd/ssd1/www/a.15386.cn/vendor/psr/log/src/LoggerInterface.php ( 2.71 KB )
/yingpanguazai/ssd/ssd1/www/a.15386.cn/vendor/topthink/framework/src/think/Cache.php ( 4.92 KB )
/yingpanguazai/ssd/ssd1/www/a.15386.cn/vendor/psr/simple-cache/src/CacheInterface.php ( 4.71 KB )
/yingpanguazai/ssd/ssd1/www/a.15386.cn/vendor/topthink/think-helper/src/helper/Arr.php ( 16.63 KB )
/yingpanguazai/ssd/ssd1/www/a.15386.cn/vendor/topthink/framework/src/think/cache/driver/File.php ( 7.84 KB )
/yingpanguazai/ssd/ssd1/www/a.15386.cn/vendor/topthink/framework/src/think/cache/Driver.php ( 9.03 KB )
/yingpanguazai/ssd/ssd1/www/a.15386.cn/vendor/topthink/framework/src/think/contract/CacheHandlerInterface.php ( 1.99 KB )
/yingpanguazai/ssd/ssd1/www/a.15386.cn/app/Request.php ( 0.09 KB )
/yingpanguazai/ssd/ssd1/www/a.15386.cn/vendor/topthink/framework/src/think/Request.php ( 55.78 KB )
/yingpanguazai/ssd/ssd1/www/a.15386.cn/app/middleware.php ( 0.25 KB )
/yingpanguazai/ssd/ssd1/www/a.15386.cn/vendor/topthink/framework/src/think/Pipeline.php ( 2.61 KB )
/yingpanguazai/ssd/ssd1/www/a.15386.cn/vendor/topthink/think-trace/src/TraceDebug.php ( 3.40 KB )
/yingpanguazai/ssd/ssd1/www/a.15386.cn/vendor/topthink/framework/src/think/middleware/SessionInit.php ( 1.94 KB )
/yingpanguazai/ssd/ssd1/www/a.15386.cn/vendor/topthink/framework/src/think/Session.php ( 1.80 KB )
/yingpanguazai/ssd/ssd1/www/a.15386.cn/vendor/topthink/framework/src/think/session/driver/File.php ( 6.27 KB )
/yingpanguazai/ssd/ssd1/www/a.15386.cn/vendor/topthink/framework/src/think/contract/SessionHandlerInterface.php ( 0.87 KB )
/yingpanguazai/ssd/ssd1/www/a.15386.cn/vendor/topthink/framework/src/think/session/Store.php ( 7.12 KB )
/yingpanguazai/ssd/ssd1/www/a.15386.cn/vendor/topthink/framework/src/think/Route.php ( 23.73 KB )
/yingpanguazai/ssd/ssd1/www/a.15386.cn/vendor/topthink/framework/src/think/route/RuleName.php ( 5.75 KB )
/yingpanguazai/ssd/ssd1/www/a.15386.cn/vendor/topthink/framework/src/think/route/Domain.php ( 2.53 KB )
/yingpanguazai/ssd/ssd1/www/a.15386.cn/vendor/topthink/framework/src/think/route/RuleGroup.php ( 22.43 KB )
/yingpanguazai/ssd/ssd1/www/a.15386.cn/vendor/topthink/framework/src/think/route/Rule.php ( 26.95 KB )
/yingpanguazai/ssd/ssd1/www/a.15386.cn/vendor/topthink/framework/src/think/route/RuleItem.php ( 9.78 KB )
/yingpanguazai/ssd/ssd1/www/a.15386.cn/route/app.php ( 1.72 KB )
/yingpanguazai/ssd/ssd1/www/a.15386.cn/vendor/topthink/framework/src/think/facade/Route.php ( 4.70 KB )
/yingpanguazai/ssd/ssd1/www/a.15386.cn/vendor/topthink/framework/src/think/route/dispatch/Controller.php ( 4.74 KB )
/yingpanguazai/ssd/ssd1/www/a.15386.cn/vendor/topthink/framework/src/think/route/Dispatch.php ( 10.44 KB )
/yingpanguazai/ssd/ssd1/www/a.15386.cn/app/controller/Index.php ( 4.81 KB )
/yingpanguazai/ssd/ssd1/www/a.15386.cn/app/BaseController.php ( 2.05 KB )
/yingpanguazai/ssd/ssd1/www/a.15386.cn/vendor/topthink/think-orm/src/facade/Db.php ( 0.93 KB )
/yingpanguazai/ssd/ssd1/www/a.15386.cn/vendor/topthink/think-orm/src/db/connector/Mysql.php ( 5.44 KB )
/yingpanguazai/ssd/ssd1/www/a.15386.cn/vendor/topthink/think-orm/src/db/PDOConnection.php ( 52.47 KB )
/yingpanguazai/ssd/ssd1/www/a.15386.cn/vendor/topthink/think-orm/src/db/Connection.php ( 8.39 KB )
/yingpanguazai/ssd/ssd1/www/a.15386.cn/vendor/topthink/think-orm/src/db/ConnectionInterface.php ( 4.57 KB )
/yingpanguazai/ssd/ssd1/www/a.15386.cn/vendor/topthink/think-orm/src/db/builder/Mysql.php ( 16.58 KB )
/yingpanguazai/ssd/ssd1/www/a.15386.cn/vendor/topthink/think-orm/src/db/Builder.php ( 24.06 KB )
/yingpanguazai/ssd/ssd1/www/a.15386.cn/vendor/topthink/think-orm/src/db/BaseBuilder.php ( 27.50 KB )
/yingpanguazai/ssd/ssd1/www/a.15386.cn/vendor/topthink/think-orm/src/db/Query.php ( 15.71 KB )
/yingpanguazai/ssd/ssd1/www/a.15386.cn/vendor/topthink/think-orm/src/db/BaseQuery.php ( 45.13 KB )
/yingpanguazai/ssd/ssd1/www/a.15386.cn/vendor/topthink/think-orm/src/db/concern/TimeFieldQuery.php ( 7.43 KB )
/yingpanguazai/ssd/ssd1/www/a.15386.cn/vendor/topthink/think-orm/src/db/concern/AggregateQuery.php ( 3.26 KB )
/yingpanguazai/ssd/ssd1/www/a.15386.cn/vendor/topthink/think-orm/src/db/concern/ModelRelationQuery.php ( 20.07 KB )
/yingpanguazai/ssd/ssd1/www/a.15386.cn/vendor/topthink/think-orm/src/db/concern/ParamsBind.php ( 3.66 KB )
/yingpanguazai/ssd/ssd1/www/a.15386.cn/vendor/topthink/think-orm/src/db/concern/ResultOperation.php ( 7.01 KB )
/yingpanguazai/ssd/ssd1/www/a.15386.cn/vendor/topthink/think-orm/src/db/concern/WhereQuery.php ( 19.37 KB )
/yingpanguazai/ssd/ssd1/www/a.15386.cn/vendor/topthink/think-orm/src/db/concern/JoinAndViewQuery.php ( 7.11 KB )
/yingpanguazai/ssd/ssd1/www/a.15386.cn/vendor/topthink/think-orm/src/db/concern/TableFieldInfo.php ( 2.63 KB )
/yingpanguazai/ssd/ssd1/www/a.15386.cn/vendor/topthink/think-orm/src/db/concern/Transaction.php ( 2.77 KB )
/yingpanguazai/ssd/ssd1/www/a.15386.cn/vendor/topthink/framework/src/think/log/driver/File.php ( 5.96 KB )
/yingpanguazai/ssd/ssd1/www/a.15386.cn/vendor/topthink/framework/src/think/contract/LogHandlerInterface.php ( 0.86 KB )
/yingpanguazai/ssd/ssd1/www/a.15386.cn/vendor/topthink/framework/src/think/log/Channel.php ( 3.89 KB )
/yingpanguazai/ssd/ssd1/www/a.15386.cn/vendor/topthink/framework/src/think/event/LogRecord.php ( 1.02 KB )
/yingpanguazai/ssd/ssd1/www/a.15386.cn/vendor/topthink/think-helper/src/Collection.php ( 16.47 KB )
/yingpanguazai/ssd/ssd1/www/a.15386.cn/vendor/topthink/framework/src/think/facade/View.php ( 1.70 KB )
/yingpanguazai/ssd/ssd1/www/a.15386.cn/vendor/topthink/framework/src/think/View.php ( 4.39 KB )
/yingpanguazai/ssd/ssd1/www/a.15386.cn/vendor/topthink/framework/src/think/Response.php ( 8.81 KB )
/yingpanguazai/ssd/ssd1/www/a.15386.cn/vendor/topthink/framework/src/think/response/View.php ( 3.29 KB )
/yingpanguazai/ssd/ssd1/www/a.15386.cn/vendor/topthink/framework/src/think/Cookie.php ( 6.06 KB )
/yingpanguazai/ssd/ssd1/www/a.15386.cn/vendor/topthink/think-view/src/Think.php ( 8.38 KB )
/yingpanguazai/ssd/ssd1/www/a.15386.cn/vendor/topthink/framework/src/think/contract/TemplateHandlerInterface.php ( 1.60 KB )
/yingpanguazai/ssd/ssd1/www/a.15386.cn/vendor/topthink/think-template/src/Template.php ( 46.61 KB )
/yingpanguazai/ssd/ssd1/www/a.15386.cn/vendor/topthink/think-template/src/template/driver/File.php ( 2.41 KB )
/yingpanguazai/ssd/ssd1/www/a.15386.cn/vendor/topthink/think-template/src/template/contract/DriverInterface.php ( 0.86 KB )
/yingpanguazai/ssd/ssd1/www/a.15386.cn/runtime/temp/ddd9f22575e70c4cf9ff10874661a7e5.php ( 12.06 KB )
/yingpanguazai/ssd/ssd1/www/a.15386.cn/vendor/topthink/think-trace/src/Html.php ( 4.42 KB )
CONNECT:[ UseTime:0.000501s ] mysql:host=127.0.0.1;port=3306;dbname=a_15386;charset=utf8mb4
SHOW FULL COLUMNS FROM `fenlei` [ RunTime:0.001966s ]
SELECT * FROM `fenlei` WHERE `fid` = 0 [ RunTime:0.000840s ]
SELECT * FROM `fenlei` WHERE `fid` = 63 [ RunTime:0.000696s ]
SHOW FULL COLUMNS FROM `set` [ RunTime:0.001329s ]
SELECT * FROM `set` [ RunTime:0.000642s ]
SHOW FULL COLUMNS FROM `article` [ RunTime:0.001521s ]
SELECT * FROM `article` WHERE `id` = 458861 LIMIT 1 [ RunTime:0.001426s ]
UPDATE `article` SET `lasttime` = 1779603230 WHERE `id` = 458861 [ RunTime:0.019520s ]
SELECT * FROM `fenlei` WHERE `id` = 64 LIMIT 1 [ RunTime:0.000613s ]
SELECT * FROM `article` WHERE `id` < 458861 ORDER BY `id` DESC LIMIT 1 [ RunTime:0.000975s ]
SELECT * FROM `article` WHERE `id` > 458861 ORDER BY `id` ASC LIMIT 1 [ RunTime:0.001097s ]
SELECT * FROM `article` WHERE `id` < 458861 ORDER BY `id` DESC LIMIT 10 [ RunTime:0.002115s ]
SELECT * FROM `article` WHERE `id` < 458861 ORDER BY `id` DESC LIMIT 10,10 [ RunTime:0.002306s ]
SELECT * FROM `article` WHERE `id` < 458861 ORDER BY `id` DESC LIMIT 20,10 [ RunTime:0.003072s ]
0.124638s